今年以来,经济大环境略显疲软,除了供应与流通环节的难题,消费者们也变得更加理性、谨慎。市场的目光,从原来的只看增长,逐渐转移到有质量的增长问题上。
让流量更有质量感,是最理想的增长。不单要有“量”,还得有“质”;不单要当下亮眼,还得长期可持续。
但当潮水褪去,众多的新品牌们究竟有多少是浮于流量的虚火,又有多少是真的经受住了淬炼,变成真金?
近日,知名媒体发布的一份《Growth50·2022中国新消费品牌年度增长力榜》公示,依托有质且有量的高增长潜力,国内优质城市户外品牌蕉下Beneunder荣誉登榜。
说起蕉下,可能很多人都能想起一把经典的“小黑伞”。从防晒起家,近两年扩展到多品类与城市户外赛道,蕉下的确可以说是这个阶段实现惊人增长的代表性选手。
而随着近期蕉下IPO申报材料的披露,我们也得以抽丝剥茧,一窥其真实的经营状况。
在具体的数字之外,更令我们感兴趣的是,蕉下能够实现强势增长的底层逻辑,从一把防晒伞起家的它,究竟有着怎样的底蕴与底气,能够逆流而上并不断破局?
01
抗议流量偏见,
蕉下从红海突围的两把“利器”
据蕉下招股书数据显示,其2019年、2020年、2021年的营业收入依次为3.9亿元、7.9亿元、24.1亿元,CAGR(复合年均增长率)为150.1%,毛利率从2019年50.0%提升至2021年59.1%。
从净利润来看,2019年-2021年,经调整净利润分别为1970万元、3940万元及1.357亿元,年复合增长率为162.6%。这个成绩放在同时期的消费品牌中,相当亮眼。
而要做到营收与利润同步高速增长,蕉下自然有自己独特的方法论。在经营逻辑上,我们发现其增长有两个非常明显的特征,这恰恰也是其能够从竞争红海中突围的两把利器。
第一,从渠道来看,蕉下营收来源侧重线上,其DTC驱动的全渠道销售模式成效显著。
招股书显示,2019年至2021年,蕉下通过自营渠道产生的收入分别占总收入的82.4%、81.8%及83.6%,为主要收入来源。而该渠道主要包括通过线上店铺销售、向电商平台销售、通过零售门店销售和KA客户销售。
以2021年为例,去年蕉下自营渠道营业收入达到20.12亿元,其中线上店铺及向电商平台销售收入占比分别高达68.3%和12.6%。换句话说,其营收大部分都来自于线上的自营渠道,且呈现出非常明显的DTC商业模式特征。
没有迷信重资产的线下连锁扩张,也帮助蕉下规避了这两年疫情可能带来的线下不确定性,让其经营策略更加灵活。
第二,从品类来看,蕉下非防晒品类增长明显,品牌发展已进入多引擎推动新阶段。
市场一般认为,蕉下的长处就是防晒品类。的确,蕉下过去的市场成绩已经证明,品牌早已在消费者的防晒心智中筑起高地。
招股书数据显示,蕉下2021年总零售额以及线上零售额,分别占据了防晒服饰市场5%和12.9%的份额,从数据占比来看,蕉下已经成为名副其实的中国第一大防晒服饰品牌。
但这仅仅是蕉下市场战略的第一步而已,它更为远大的目标是要成为“中国城市户外概念第一股”。
近两年,蕉下经营范围早已扩展至伞、服饰、鞋、帽、内物、配饰六大核心品类,其中非防晒品类或产品其贡献利润的能力不容忽视,销售成绩也相当不错。
具体的营收数据证明了这一点。蕉下招股书显示,其非防晒产品的营收从2019年的0.028亿元增长至2021年的4.96亿元,收入贡献率也从0.7%增至20.6%。不难看出,蕉下在非防晒产品上的“攻城略地”成效颇丰,其业绩影响力正越来越大。
换句话说,蕉下不仅仅依靠单一的“防晒”产品路线,而是已经转向了由多引擎共同驱动的发展新阶段。
从具体品类来看,2019年至2021年,其伞具营收从3.35亿元上涨到5.01亿元,但在总收入中的占比已从86.9%降至20.8%。
与此同时,蕉下的服装收入占比从2019年的0.8%上升至2021年的29.5%,与同期的伞具基本持平。2021年,蕉下收入中帽子、鞋履、墨镜等配饰份额都已相当可观。
当然,很多新品牌虽然营收表现不错,但其烧钱换增长的路径并不能带来多少复购。在短暂的高光期过后,没有质量、无法持续的增长只能让品牌昙花一现。
而蕉下显然不属于这一类。
2019年-2021年,蕉下天猫旗舰店的复购率数据分别为18.2%、32.9%及46.5%,均呈现逐年上升的态势。多品类间的产品整体复购率甚至达到了70%左右。
之所以说复购才能体现增长的“质量”,是因为这一数据背后,体现了一个品牌是否真正在上个阶段通过产品体验与理念传递,成功占领用户心智,创造出自身的品牌壁垒和议价空间。
特别是像蕉下这样横跨多品类的经营结构,它要做的就不单单是在单品类的赛道上树立起品牌标杆,更要把目光放在城市户外这一垂直赛道上,同时完成品类概念与品牌心智的用户教育。
02
摆脱新品牌“虚火”,
小黑伞如何构筑大堡垒
分析完具体数据和宏观的经营逻辑,我们再来看看,落地到业务细节上,蕉下是如何打好“地基”,构筑起自己的增长动力引擎的。
市场曾流行一个肤浅且错误的理论,认为新消费的增长无疑就是三板斧:流量、流量、流量,仿佛投放成了实现增长的唯一路径。
但其实,如果说营收的增长确实能与投放挂上钩,但利润与复购的稳步上升,映照的一定是企业对于产品力、品牌力和用户思维的“下苦功”。这才是品牌能够摆脱“虚火”,实现真正增长的底层逻辑。
在蕉下的案例上,我们看到的便是如此,它从产品研发、渠道策略、供应链模式这三个维度入手,来让品牌的增长能走得“快”,更走得“稳”。
首先,是对研发技术的持续投入所打造出的过硬产品力。
可能外行人看到的只是小小一把防晒伞、防晒衣,但我们从招股书发现,蕉下其实已积累了相当强的研发能力,正逐步构建起自己的技术护城河。
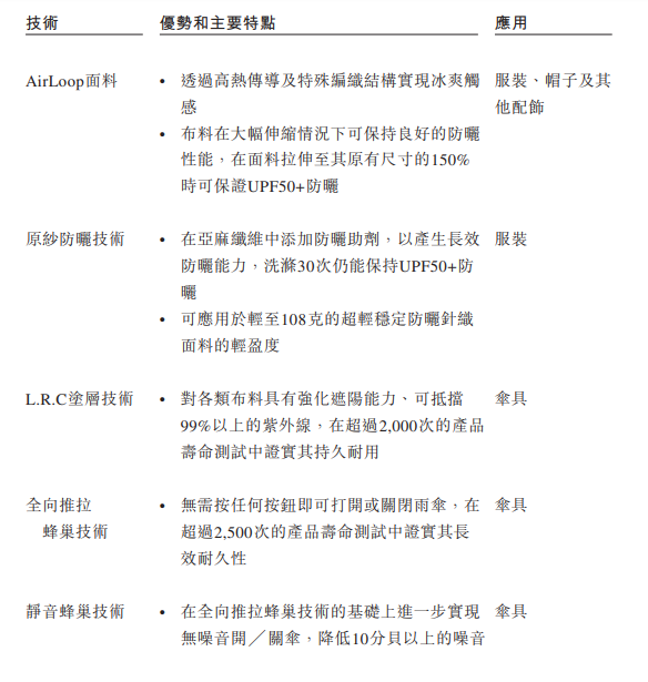
比如,蕉下“小黑伞”中的L.R.C涂层技术,就是其自研的一种全新科技型涂层。它能够实现UVA阻隔≥99.5%,UPF50+,有着非常过硬的防晒能力。
除此之外,“小黑伞”伞面中还使用了双层布料,其布料间的空气腔能进一步提升伞面的物理隔热效果。太阳直射30分钟后,蕉下伞内温度可比行业均值再降低1度。
正是这样的“黑科技”堆料,才打造出了这么一款兼具颜值高、抗风耐用、开合顺畅、轻巧便携等特点的经典爆品,开创了中国防晒伞的先河,也传递出属于蕉下的生活美学。
这样的技术还有很多,例如AirLoop面料、原纱防晒技术、全向推拉蜂巢技术、静音蜂巢技术以及FlexCore轻量鞋底技术等等。
蕉下的秘诀在于,它不仅仅将一项技术局限在一个单品或者垂直品类上,而是更类似于铺开了一张科技网,可以把核心科技快速复用到旗下六大品类产品,高效满足品类间的交叉科技需求,从而支撑起海量经典品的底层科技力量。
目前,蕉下研发实验室已拥有123项专利,正申请72项专利,并表示未来加大对面料、特殊材料等基础研发的投入。通过这种方式,不仅提高了爆款出现的频率,也能保证产品竞争力的可持续性。
第二,是构建起成熟的DTC模式全渠道高效触达机制。
之前已经提到,蕉下的营收占比中,其实有大量都来自于以线上为重的自营渠道。它也是较早在国内积极实践DTC模式的新消费品牌代表。
DTC模式最大的特点,在于不经过中间商渠道,品牌通过自建官网、App、旗舰店、自营电商等线上平台和线下门店即可直接对接顾客。
这样的意义不仅仅是降低对三方渠道的依赖,减少渠道费用,为品牌争取更大的利润空间。
更重要的是,成熟且高效的DTC模式是蕉下爆款频出的一大秘诀。
如果单看财报,会认为蕉下在营销端的开销很大。但其实,这是为了帮助蕉下跑通和完善品牌DTC模式的必经之路。
在流量和需求都快速碎片化的时代下,DTC模式能让蕉下接触到更最真实的消费者需求以及最前沿的消费趋势,看似仅仅是营销端的投入,实则也在为产品的研发与创新供能输血。
蕉下正是以其为核心,快速反应改进产品,实现了消费者共创,完成从产品到品牌的快速升级,从而有效占领用户心智。
第三,是向苹果等高端科技品牌看齐的供应链策略。
当然,确实会有人担忧蕉下所采用的OEM模式。他们认为将生产外包给制造商,不单独建立供应链,会让产品非常容易被复制,长远来将缺乏竞争力,让品牌根基不稳。
其实,这是对蕉下的一种误解,它的OEM模式并非是类似完美日记、三只松鼠那样普通的贴牌代工,而是更类似于苹果等高端科技品牌所采用的多部件组装。
以蕉下为例,蕉下的专利、技术、外观、材料都不会简单地交付给同一个工厂。一把伞的骨架、伞柄、伞面的来源可能都不一样,并且还做到了工厂定制化生产。
这样既保证了细节上的品控水准,又能从根本上杜绝产品被复制、仿造的可能性。
特别是当蕉下从防晒赛道走向多品类,品牌SKU明显扩充以后,每一个产品都去自建工厂非常不现实。
反而参照苹果供应链的打法,将OEM模式磨合得成熟、高效,才能够让品牌轻装上阵,专注于产品研发和用户洞察上,这样才能促进趋势捕捉与品类开拓的相辅相成,让蕉下保持强劲增长力和竞争力。
03
蕉下的新征程:
如何做城市户外的lululemon?
蕉下能够实现惊人增长和高复购的另一个明智的战略,就是它从防晒赛道切入城市户外后,瞄准的已不是某一个单一品类,而是整个喜欢城市户外的圈层和人群。这是比防晒大得多的,万亿级的黄金赛道。
据科尔尼与天猫联合发布的白皮书预测,2025年中国运动户外市场规模就将接近6000亿元。尽管户外与运动品牌众多,但“城市户外”市场上仍然缺乏兼具功能性和时尚感的中高端品牌。
和防晒强调功能属性不一样的是,城市户外这一赛道天然带有“生活方式”的属性,这个更广泛的受众群体本身就有着向内的凝聚力和更高的忠诚度。
“生活方式”像是一个具有魔力的消费标签。《消费社会》一书中曾指出,在商品经济时代,消费品兼具“符号价值”和“使用价值”。也就是说,在当前的消费关系中,消费者下单的早已不止是一个用品、一种功能,而是附着在产品上的价值和意义。
在物质越加丰盛的今天,每个消费选择背后的逻辑正是消费者想要拥有的生活,实现理想的生活方式通常离不开消费有社交价值的产品。
通过这些自带认知门槛的产品,年轻人可以表达自己的个性,同时在一定圈层内获得群体认同。
特别是以Z世代为代表的新一代消费者,更愿意为了创造自己的生活方式、表达自己的生活态度而消费,并以此为纽带,建立起自己与他人的关系。
所以,就像lululemon的路径一样,蕉下要在类似的赛道中找增长,一个正确的方向就是通过品牌行为,准确的去抓住其中社群和圈层的势能,让品牌尽可能的成为这样一种美好“生活方式”的代名词。
这也正是蕉下目前的方向。
我们在招股书中看到,它不但在营销层面,积极拥抱以城市户外为主题的内容营销;更进一步地由品牌领头组织徒步、飞盘等不同的运动社群,通过营造沉浸式户外活动的空间,借助场景教育用户、向各个垂直圈层传递认知。
这既能借助不同圈层扩大品牌知名度,构筑品牌城市户外的心智;又能加强用户粘性拉升复购;甚至在未来参照lululemon与瑜伽运动的关系一样,把自己的品牌形象认知和城市户外的“生活方式”进行强挂钩,从而抓住这个万亿级赛道的成长红利,同时也为品牌溢价打开更大的空间。
在这个新消费时代,品牌只有消弭边界、拓展场景,才能获得更长久的生命力与增长潜能。蕉下的解法,就是通过拥抱城市户外,通过功能和设计打通城市户外的边界,丰富使用场景来延伸品牌的内涵。
这并非一件易事,它要求蕉下必须站在时代潮流的前端,以消费者视角为基础,观察和融入消费者的生活,解决消费者在产品体验、获取愉悦体验和意义感上的诸多痛点,更要不断参悟如何能真正构建起以品牌为中心的文化圈层,行稳致远,久久为功。
其实,站在旁观者的视角去解读一个消费品牌的增长,很容易陷入“雾里看花”。
品牌的增长永远只是一个结果,所谓大道至简、知易行难。无论是过去在防晒赛道上的成绩,还是当下完成品牌向城市户外多品类的阶段性跨越,又或是未来瞄准美好生活方式的掌舵定航。
蕉下的增长秘诀并没有那么复杂,当增长回归价值,它的原点一定是尊重产品、尊重市场、尊重消费者。
在复杂的行业背景之下,蕉下更加深刻地诠释了什么是新消费品牌的“增长力”。
经历了从0到1、 “快而对”的第一阶段,踩准痛点,成功立足之后,如何把握好未来增长的发力方向,构筑好自身长期增长的根基,深入夯实底层能力,构建真正的消费者心智,成为蕉下的增长案例中最值得我们参考的宝贵经验。
新消费品牌的增长没有捷径,机遇与挑战并存,我们也期待上市之后,蕉下在城市户外上的新征程。
本文系作者授权首席营销官发表,转载请联系该作者
作者微信公众号:浪潮新消费(ID:lcxinxiaofei)
0人觉得好看
推荐文章
说点什么
