本文系作者授权首席营销官发表,转载请联系该作者
文/与夏
作者微信公众号:青眼号外(ID:qingyanhw)
今日,屈臣氏母公司长江和记实业有限公司发布2022年财报。数据显示,屈臣氏去年全球总收益为1490.14亿元,中国市场收益为154.42亿元,录得近5年来最惨业绩。
01
1490亿,全球最大
公开信息显示,长江和记实业有限公司(下称“长江和记”)经营业务包括港口及相关服务、基建、零售、电讯等多种类型。在长江和记的业务体系中,由屈臣氏集团旗下公司组成的零售部门占有重要地位,2022年屈臣氏的收益占到公司总收益的37%。与此同时,屈臣氏也是全球最大的国际保健及美容产品零售商,在全球美妆零售业态中也占有重要地位。
截至2022年底,屈臣氏经营着12个零售品牌,在全球28个市场经营16142家店铺,门店数量较上年减少了256家,会员数为1.41亿,较2021年减少了100万。长江和记在财报中表示,门店数减少主要是由于屈臣氏对亏损门店尤其是受疫情影响的内地门店进行整顿。
数据显示,2022年,屈臣氏集团收益为1490.14亿元,同比下滑2%;EBITDA(税息折旧及摊销前利润)为125.69亿元,同比下滑11%,跌至2020年的水平。
整体来看,2022年,除了中国市场受疫情影响严重,屈臣氏欧洲业务表现理想,亚洲业务也在2022年下半年进一步复苏,店铺客流量增加也带动了销售回升。
2022年,屈臣氏欧洲保健及美容产品收益和EBITDA(税息折旧及摊销前利润)虽然有1%和5%的小幅下滑,但同比店铺销售额增长达到10.3%。
在亚洲市场,屈臣氏保健及美容产业业务持续改善,2022年净增加143家店铺,收益为270.09亿元,增长12%;EBITDA(税息折旧及摊销前利润)为26.74亿元,增长21%,同比店铺销售额增长也达到21.3%。
02
中国市场近5年最惨
2022年国内疫情反复,给经济造成诸多负面影响,化妆品消费疲软,实体零售也受到严重冲击,作为美妆零售巨头的屈臣氏也难逃一劫。
财报披露,2022年屈臣氏中国的业务因持续的防疫限制措施受到严重影响,2022年上半年暂停营业店铺为590家,到11月下旬停业门店数更是高达1000多家,直到2023年1月才全面重新开放营业。
大面积门店被迫停业也给屈臣氏中国的业绩造成严重影响。去年,屈臣氏中国收益和EBITDA(税息折旧及摊销前利润)双双创下近5年最大跌幅,下滑幅度超过2020年。收益规模来看,2019年为近5年巅峰达到216亿元。
2022年,屈臣氏中国收益为154.42亿元,下滑23%,EBITDA(税息折旧及摊销前利润)为9.57元,下滑59%;门店数量也从2021年的4179家缩减343家至3836家,减少8%;同比店铺销售额也下滑18.3%。
不过,屈臣氏也并非全无亮点。此次财报中,长江和记提到虽然同比店铺销售额出现大幅下跌,但屈臣氏也通过线上渠道的销售一定程度上弥补了店铺人流减少的问题,线上销售参与率从2021年的27%升至2022年的40%。
03
大象转身不容易
据了解,屈臣氏自2018年开始积极推进“O + O”战略,致力于实现线上线下融合,通过线上线下引流,将消费者引导至门店、小程序或APP下单,除了门店自提外,屈臣氏还与饿了么、美团等合作,开启美妆外卖模式。依托庞大的门店网络,在部分地区屈臣氏还有“一小时达”“半小时达” 即时配送服务。
从财务数据来看,这样的转型策略也确实推动了屈臣氏的业绩增长,2018年-2019年,屈臣氏销售额均有增长,2021年销售额也实现了14%的增长。
长江和记在此次财报中表示,内地业务具备因经济全面重启受惠的条件,屈臣氏也将继续巩固线下线上策略的关键战略性支柱,拓展会员群体,提高客户参与及长远价值。
但也需要注意的是,随着多渠道业务的广泛开展,转型中的屈臣氏也暴露出一些问题,在化妆品行业的线上线下一体化严监管下,这些问题加速被曝光。
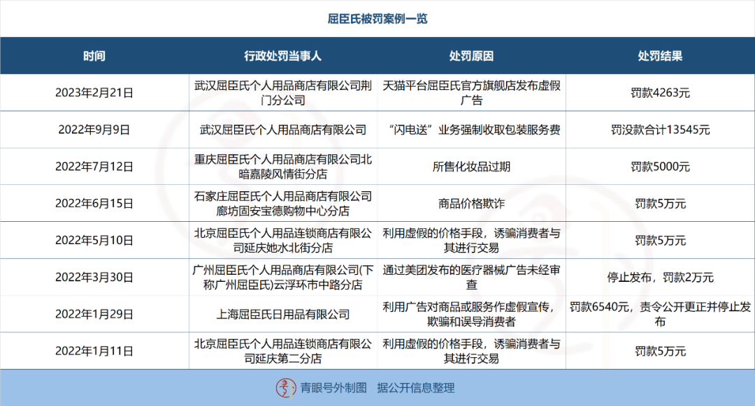
就在此次财报发布前两天,#屈臣氏宣称92%芦荟胶实际不到1%#的话题登上微博热搜,具体内容是武汉屈臣氏个人用品商店有限公司荆门分公司在天猫平台屈臣氏官方旗舰店发布关于某芦荟胶产品的虚假广告被汉阳区市监局罚款4263元。而这并不是屈臣氏第一次被罚,也不是第一次因为负面消息登上微博热搜。
据青眼号外不完全梳理,2022年至今,内地屈臣氏分公司、门店被罚案例多达8个,被罚原因包括广告违法、价格欺诈、销售过期化妆品、强制收取包装服务费等,涉及线下门店、官方云店、天猫旗舰店等业态。
此外,青眼号外还注意到,屈臣氏于2019年引入内地市场的高端美妆集合店品牌Marionnaud Paris玛莉娜在沉寂一年后也已经有新的动作,官方微博账号已经开始更新门店活动宣传。
不难看出,熬过最困难的疫情“寒冬”,屈臣氏也要发力了,线下渠道的新面貌同样值得行业期待。
注:除特殊说明外,文内统一为人民币单位。
0人觉得好看
推荐文章
说点什么

热门文章
更多