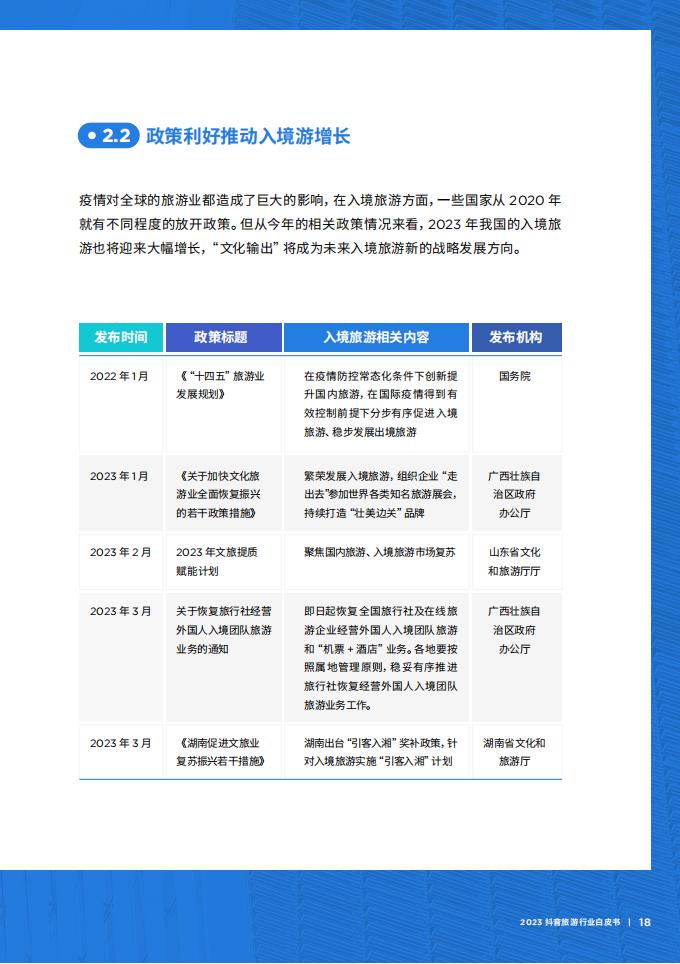
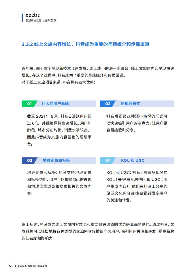
数据报告来源:巨量引擎城市研究院《2023抖音旅游行业白皮书》
2023年,正在经历重要转折的中国旅游业,无论是供给端还是需求端,都迎来了全面复苏。我们看到,第一季度,抖音平台“旅行”相关内容发布人数占平台全行业比重第二位。超4亿旅游兴趣用户在平台观看旅游内容,用户对旅游内容的互动指标也呈现增长,除此之外,中国居民出游意愿有所提高,微度假、跨省游等热度持续。同时,出入境政策的放开促使出入境游市场重启加速,旅游业正在进入高速回暖阶段,为拥有巨大潜力的中国出境游市场带来了憧憬。 2023年,聚焦“复苏”和“迭代”两大主题,巨量引擎城市研究院联合和君咨询新文旅事业部,对旅游行业新特征、抖音旅游兴趣用户新需求以及旅游企业品牌传播进行深入研究,旨在洞察2023年旅游市场变革,把握行业趋势,为旅游企业带来有价值的服务。




































































































0人觉得好看
推荐文章
说点什么
