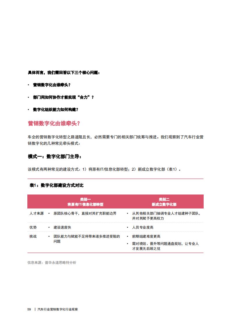
数据报告来源:中经传媒智库《汽车行业营销数字化行业观察报告》
全球汽车市场正在经历颠覆性的变革,传统行业边界已经被打破,产业链的延展和创新层出不穷。在这个时代里,车企营销数字化的工作需要直面自身的原生限制,找到组织自身的杀手锏以及明确必须要建立的新能力,摆脱过去的思维模式,直面数字化中绕不开的困难。本白皮书阐释了汽车行业在营销数字化所面临的主要挑战,从用户运营、销售模式、区域赋能、车主服务、用户体验、数据驱动、技术架构与组织架构这八大维度展开探讨,帮助在营销数字化领域身处转型“深水区“的车企,通过建立确定性能力,以驾驭充满不确定性和挑战的市场环境。


















































































0人觉得好看
推荐文章
说点什么
