本文系作者授权首席营销官发表,转载请联系该作者
作者微信公众号:连线Insight
文/王慧莹
编辑/子夜
这个夏天,农夫山泉有点忙——忙着将饮用水拉到一元价格时代,忙着和香港消委会“硬刚”。
五月,农夫山泉推出绿色包装的新品纯净水抢市场,并以终端进货价比红瓶水更便宜的价格铺向终端门店;
六月,农夫山泉将绿瓶水价格拉低,平均一瓶不到一元钱,开启瓶装水新一轮的价格战;
七月,农夫山泉又面临香港消委会“溴酸盐”的舆论质疑。面对莫须有的质疑,农夫山泉选择正面硬刚,列举了香港消委会文章的三大错误并要求香港消委会道歉。
最终,舆论风波以香港消委会就“样本归类出现落差引起误会”而道歉结束,农夫山泉表示“继续为香港市场提供安全、优质的产品和服务”。
农夫山泉最新回应,图源农夫山泉微博
但这个夏天瓶装水价格战远未结束。
从整个市场来看,以超低价格为主导的“水战”已然打响。据新华网财经报道,多个便利店,农夫山泉、娃哈哈、怡宝等多种品牌的包装饮用水正开启优惠促销,每瓶饮用水价格最低至0.8元。在线上,品牌折扣优惠也不停歇。
事实上,作为价格战的发起方,农夫山泉没有选择。今年3月的舆论事件,数万人打着“抵制农夫山泉”的名义,将农夫山泉的销量和股价都推至最低点。
想要维护品牌和市场,农夫山泉必须猛烈反击。除了香港消委会态度强硬外,农夫山泉不仅推出新品类纯净水,农夫山泉还进入今夏热门品类冰杯的布局之中。
本质上,都透露着农夫山泉为盘踞多年的饮用水赛道寻找新增长点的心思。毕竟,挽回市场份额和股价,是当务之急。
01
维护品牌和市场,农夫山泉很凶猛
农夫山泉打响了“保卫战”。
为了维护品牌的名声,农夫山泉很卖力。
7月15日,香港消委会在最新的《选择》月刊中,测试了30款瓶装水样本,是在2023年11月至12月从超市、便利店及百货公司的食品部搜集而来,包括3款蒸馏水、3款纯净水、1款矿物质蒸馏水、两款矿物质纯净水、17款天然矿泉水和4款气泡天然矿泉水,其中包含了怡宝、冰露、百岁山、农夫山泉等。
这一测试结果,剑指农夫山泉,让农夫山泉陷入舆论的漩涡中,更直接影响了农夫山泉的股价。
按照香港消委会的说法,其发现百岁山及农夫山泉的溴酸盐含量达欧盟上限,而摄取大量溴酸盐,可引致恶心、腹痛、呕吐及腹泻,严重情况甚至会影响肾脏及神经系统。
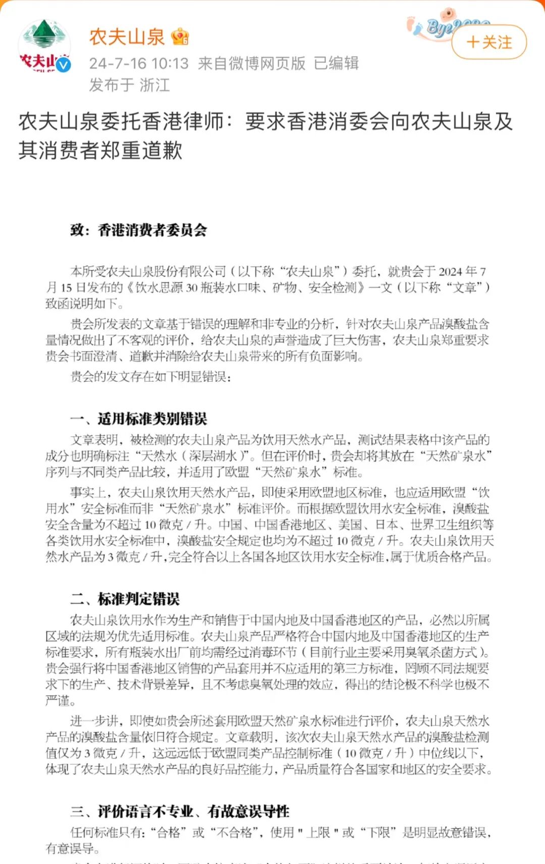
这次,面对舆论和质疑,农夫山泉态度强硬。农夫山泉发布致香港消费者委员会律师函,其指出,香港消委会所发表的文章有三大错误:适用标准错误、标准判断错误、明显主观误导。
图源农夫山泉微博
农夫山泉认为,即使采用欧盟标准,被检测样本也应该按照饮用水安全标准(溴酸盐含量不得超过10微克/L),而非香港消委会所说的天然矿泉水标准(溴酸盐含量不得超过3微克/L)。其次,任何标准只有:“合格”或“不合格”,香港消委会使用“达到上限”的字样,有误导消费者的嫌疑。
此外,农夫山泉还认为香港消委会大搞双标。香港消委会所发表的文章基于错误的理解和非专业的分析,针对农夫山泉产品溴酸盐含量情况做出了不客观的评价,给农夫山泉的声誉造成了巨大伤害,农夫山泉郑重要求贵会书面澄清、道歉并消除给农夫山泉带来的所有负面影响。
7月18日,香港消委会在声明中就此次测试因样本归类出现落差而引起的误会,表示抱歉。对此,农夫山泉回应称“继续为香港市场提供安全、优质的产品和服务。”
实际上,汹涌的舆论攻击,对农夫山泉,尤其是创始人钟睒睒来说并不陌生。过去三十年,钟睒睒和农夫山泉经历过许多次的商战,多次站上舆论风暴的中心,每一次难题的化解都让农夫山泉向前走一步。
不同的是,这场“被误判”的舆论战中,农夫山泉格外强硬。不仅因为其“身正不怕影子斜”,更重要的是,在紧迫的市场竞争中,农夫山泉不容许意外的发生。
今年三月以来,经历舆论事件后,农夫山泉的销量和股价一度处在低迷状态中,产品下架的事情时有发生,为了重拾市场,农夫山泉打响了“自我保卫战”。
进入夏季,农夫山泉重启纯净水产品,推出绿色包装的纯净水。一个月后,农夫山泉又以绿瓶水拉开今夏瓶装水价格战的序幕。
农夫山泉纯净水,图源农夫山泉官网
今年618活动中,公司直接将12瓶装绿瓶纯净水的价格打到9块9,单瓶0.825元的价格,直击竞争对手的腹地。
价格战的凶狠之处在于,一旦由一方挑起,友商最直接的方案就是跟进,不然销量很可能受到直接影响。
据媒体报道,娃哈哈纯净水596ml*12一包只要11.99元,折合不到1元一瓶;康师傅喝开水熟水饮用水550ml*12一包9.9元,折合0.825元/瓶;平时零售价3元的百岁山也把价格降到了1.8元。
要知道,以往夏天是瓶装水消费旺季,量贩装、大包装促销还算常见,但像今年夏天如此低价,算是第一次见。小包装上,农夫山泉、怡宝、娃哈哈虽然主打产品各不相同,但零售价都是2元。
不仅是终端零售价格下降,农夫山泉绿瓶水终端的供货价也在下降。据中国企业家报道,5月,成都一家便利店绿瓶水每瓶进价是0.8元,比红瓶水便宜了0.2元;北京地区一位农夫山泉业务员也表示,一箱(24瓶)绿瓶农夫山泉纯净水的终端进货价比红瓶水便宜了几元。
从供货端,到零售端农夫山泉凭一己之力掀起了瓶装水这场的价格战。作为价格战的发起者,农夫山泉来势汹汹。纵观整个市场,纯净水是包装水行业最大的细分市场,市场容量大,竞争对手多,农夫山泉杀入纯净水赛道,有着自己的考量。
02
重推纯净水,为的还是抢新市场
很长一段时间,农夫山泉和纯净水站在对立面。
2000年,农夫山泉另辟蹊径,开创性地打出“天然水”概念,创造出新的分类,从而和娃哈哈等其他公司的“纯净水”做出了严格区分。
也是在这一年,农夫山泉创始人钟睒睒称纯净水不含矿物质,对人的健康无益,宣布不再生产纯净水。
此举无疑是对纯净水品牌的致命一击。据《南方都市报》报道,在娃哈哈“大本营”杭州,出现了一场由娃哈哈发起、包括乐百氏在内的69家纯净水厂商参与的“聚会”,共同召开“2000年维护纯净水健康发展研讨会”,更发表联合声明,要求农夫山泉“赔礼道歉”。随后,娃哈哈、农夫山泉均将对方告上法庭。最终,这场声势浩大的“水战”以农夫山泉缴纳20万罚款而结束。
农夫山泉就这样站在了纯净水的对立面,而这一站就是24年。殊不知,1997-1999年农夫山泉也是纯净水的“搬运工”,直到2000年才发生变化。
此后,农夫山泉靠“我们不生产水,我们只是大自然的搬运工”,“农夫山泉有点甜”等广告语,成功教育市场心智,坐稳瓶装水行业的头把交椅。
即便是今年,钟睒睒发布《我与宗老二三事》一文还提到:“时至今日,我仍然坚持认为,水中的矿物元素对人体健康是至关重要的,这也是我坚持生产天然水的原因。”
没过三个月,农夫山泉态度明显转变,不仅推出绿色包装的纯净水,还将价格拉到新的竞争维度,明显有些迫不及待。
当市场迫切想知道一个答案时,农夫山泉给了回应。
2023年度股东大会上,农夫山泉回应称,生产纯净水是给大家更多选择,正如产品推介语所言:“我有告知的义务,你有选择的权利。多一种选择,多一个比较。”
与其说是给消费者多一种选择,不如说是给农夫山泉多一条路。
当前,我国包装饮用水市场主要分为饮用天然矿泉水、饮用纯净水、饮用天然泉水、饮用天然水、其他饮用水五大类。
唯独饮用纯净水是农夫山泉24年没涉及的细分品类,这又恰恰是包装饮用水市场空间最大的细分市场。
根据灼识咨询报告显示,饮用纯净水是其中最大的细分市场,2023年市场零售额为1206亿元,占中国包装饮用水市场的56.1%,预计2028年将达到1978亿元。
如此大的市场,对现在的农夫山泉而言颇具吸引力,在纯净水市场占据一席之地,就可能有新的增长。
从成本上看,水这个品类毛利不低,而纯净水的生产成本相比矿泉水则更低。矿泉水在生产过程中需要特殊设备处理,要求相对更高,技术难度也大,而纯净水则相对简单。
再从农夫山泉本身看,“水”是农夫山泉打下的江山。尽管农夫山泉也在茶类、气泡水等细分赛道布局,但饮用水业务常年占据农夫山泉超一半的营收,且毛利率高达60%。
图源农夫山泉微博
现实问题在于,随着包装饮用水市场进入存量竞争阶段,市场竞争也格外激烈。据灼识咨询报告,按零售额计,2023年中国包装饮用水市场规模为2150亿元,2018年至2023年的复合年增长率为7.1%。
在存量市场寻找增长,重新踏入毛利更高的纯净水是农夫山泉攻守阶段最安全的选择。
在这个市场,农夫山泉有生产经验,还有天然水积累的客群,更可以围绕水这个基本盘讲故事;更重要的是,小绿瓶的出现弥补了农夫山泉纯净水的空缺,直接狙击了竞争对手怡宝、娃哈哈的市场,如果这一战打得漂亮,农夫山泉无异于绝地反击。
03
失去的市值和渠道,
农夫山泉要全部拿回来
上半年,农夫山泉日子不太好过,甚至四面楚歌。
三月份的舆情,精准地击中了农夫山泉,这一度成为农夫山泉30年经营历史最棘手的难题。
彼时,娃哈哈创始人宗庆后去世,舆论回看娃哈哈与农夫山泉的过往,钟睒睒备受争议;在农夫山泉的直播间里,带货主播也被“牵连”甚至被骂哭。
面对这场舆论风波,钟睒睒用一篇小作文回复。舆论伴随时间逐渐平复,农夫山泉元气大伤。
销量是断崖式下跌的,蝉妈妈数据显示,2月27日,农夫山泉的直播GMV还在100万至250万之间,第二天就下降至75万以下,到了3月4日,直接跌破了5000元。
线下渠道也受到重创。据马上赢线下零售监测网络数据,农夫山泉全国线下销售额近半月前有所下滑,3月10日,瓶装水销量相较于舆论发酵前的2月25日下滑约22%,即饮茶则下滑10%。
反映到资本市场,农夫山泉也在下滑。自2月28日以来,农夫山泉股价下跌6%,市值蒸发近300亿港元,截至发稿,农夫山泉股价为34港元/股,市值为3823港元,相比于2月28日收盘价下跌21.6%。
形势难言乐观,农夫山泉和钟睒睒都坐不住了。在钟睒睒的主导下,农夫山泉开始两条腿走路,一方面推出纯净水,打价格战,提升“水”的销量;另一方面,推出冰杯等新品类,多线救主。
“水”方面的故事不必赘述,值得思考的问题在于,纯净水更低的生产成本,是农夫山泉掀起价格战的底气。但如果低价策略持续下去,是否会影响市场,更影响公司的利润空间,值得思考。
另一个故事是冰杯,原本流行于日韩的便利店的产品,成为国内今夏零售市场最火的品类之一。谁也没想到,一杯小小的冰杯,硬控了年轻人的夏天,还引发了便利店、茶饮店、饮用水厂家的竞争。
目前市面的冰杯可大致分为两大类,一种是纯净水冰杯,即配料表里只有水;另一种是带味冰杯,包括咖啡冰杯、水果冰杯等。
据《2023即时零售冰品冰饮消费趋势白皮书》,预计2026年,冰品冰饮即时零售销售规模将实现超4倍增长,有望突破630亿元。
以往,冰杯并未像今年这样火爆,但伴随消费场景的形成,冰杯最大的优势是能满足消费者对饮料个性化的追求。
对于消费者而言,三四块钱的冰杯本质是一种现制饮料,既满足了自己DIY的乐趣,还保证了口感的凉爽。
看中市场需求,常年做“水”生意的农夫山泉自然要分一杯羹。
早在2023年,农夫山泉就开始布局冰杯。去年5月,农夫山泉申请了标贴(冰杯)专利,7月,有产品图片出现在互联网上,开始小范围试水,今年2月,农夫山泉首批冰杯产品上市,陆续出现在便利店和街边小店冰柜里。
冰杯的热度能持续多久,市场还不确定,未来的竞争点在哪里也要看行业发展。对农夫山泉来说,在初期进入市场抢到蛋糕,多线并行稳住农夫山泉品牌销量和企业股价,更重要。
现在的农夫山泉,既要赢回市场,又要挽回股价,面临的挑战的确不小。曾经用“农夫山泉有点甜”的广告语大杀四方,创始人钟睒睒也连续几年坐上中国首富位置,而现在的农夫山泉,急需找回这点“甜”。
2人觉得好看
推荐文章
说点什么

热门文章
更多