数据报告来源:汽车之家《2024智能电动汽车行业发展趋势洞察报告》
随着消费者对汽车智能化需求的不断提升,智能汽车市场渗透率的持续走高,技术的成熟和成本的降低,让智能汽车有望普及到更多的消费群体。
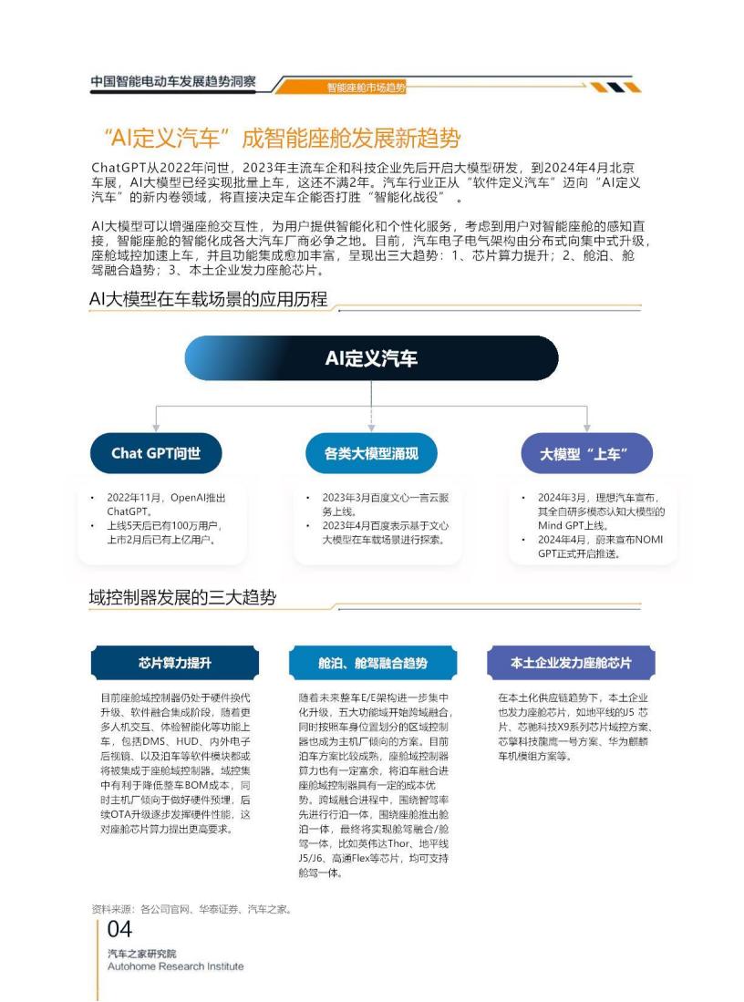
智能座舱成为智能汽车的重要差异化竞争点,未来将具备更强大的计算能力、更丰富的交互方式和更高的智能化水平,如多屏联动、手势识别、语音交互、虚拟现实(VR)/ 增强现实(AR)技术等将在智能座舱中得到广泛应用。
而自动驾驶作为智能汽车的核心技术之一,随着传感器技术、人工智能算法、高精度地图、端到端等关键技术的突破和优化,将不断向更高水平发展。目前,L3、L4 级别的自动驾驶技术也在测试和验证。随着技术的不断突破,自动驾驶的安全性、可靠性和稳定性将不断提高,预计在未来几年内,L4 级别的自动驾驶技术将逐步实现商业化应用。
智能汽车产品种类繁多且技术不断更新。为了帮助消费者更好地了解智能汽车性能表现,助力汽车企业及从业人员更好地把握中国智能汽车发展趋势,本报告基于4000+真实用户调研样本、1亿以上车型线索数据、6万+车型配置数据及专业智能评测数据,通过海量大数据挖掘与分析研究把脉行业趋势,探索未来发展方向。




































































0人觉得好看
推荐文章
说点什么
