本文系作者授权首席营销官发表,转载请联系该作者
作者微信公众号:电商最前线
作者 | 钱游
今年这场“史上最长双11,京东先亮出答案:
一、京东今年双11成交额再创新高,活跃用户增长居行业第一!
二、外卖业务后续即将独立作战。
今年双11周期长达37天,对任何一家平台来说,都是全方位的考验。
京东显然跑在了最前面。
平台最新数据披露:截至11月11日23:59,京东双11成交额再创新高,下单用户数同比增长40%,订单量同比增长近60%。
图源:京东黑板报
与此同时,过去一个月京东APP活跃用户数同比增长24.7%,继续保持全行业第一的位置。
在消费市场整体趋于谨慎的大环境下,京东这一活跃用户增长幅度格外亮眼。
据了解,京东在带电体系的优势被重新证明:3C数码、大家电、小家电线上份额继续稳居行业第一。
AI平板成交额同比增长200%,家电家居闪电新品成交额同比增长150%,送装一体订单量增长90%以上。
这批数据背后,是京东在服务、配送与正品体系上建立了十几年难以撼动的深壁垒。
更值得注意的是,今年京东非带电品类的表现同样亮眼。
近500个服饰、美妆、运动等细分类目成交额增长超过100%。过去被视为“天猫优势地带”的类目,正在被京东重新打开。
而最具象征意义的是,京东今年新增的外卖、酒旅业务也首次站上双11的舞台。
京东外卖完成对200万家品质餐厅的覆盖,TOP300品牌日均订单量是上线首月的13倍;京东旅行酒店订单同比增长8倍、机票订单增长6.3倍。
显然,京东正从商品零售平台,向生活服务提供者加速跃迁。
而站在大促C位的,是今年京东采销直播间的“贵就赔”。这种简单粗暴的承诺,极大降低用户决策成本。
双11期间,采销直播订单量同比增长150%,直播间观看时长同比增长3倍。
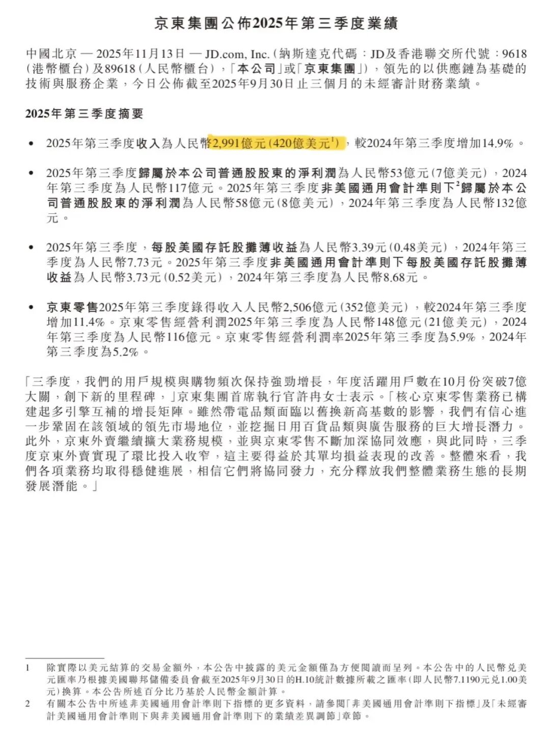
具体来看京东三季度财报。
今年三季度,京东集团收入同比增长14.9%至2991亿元,其中服务收入增速超过30%。
但最受关注的,是新业务的爆发式增长,京东外卖、京喜、产发等新业务收入同比增长214%至155.9亿元。
这是京东历史上第一次,新业务增速压过了零售主业。
当然,高增长伴随高投入。京东三季度经营损失为11亿元,营销费用同比上涨110.5%,达到211亿元。
京东明确表示:这些投入几乎都用于新业务推广。好比说外卖和京东汽车。
而三季度财报里,大家最关心的还是外卖表现。
虽然现在看起来淘宝、美团、京东不再贴身互怼,但真金白银的补贴是从7月才开始烧的,所有压力都集中体现在Q3财报里。
图源:京东
上一季度(Q2)因为新业务推广,营销费用冲到270亿元,到了Q3,降到了211亿元,环比少花了59亿元。
除了投入市场费用,更承担起全职骑手的五险一金。
每月为骑手缴纳约2000元,全职骑手规模超过15万人,意味着京东光这一项每月固定投入就超过3亿元。
图源:京东黑板报
但投入开始显现出效率:京东外卖三季度亏损率从二季度的106.7%改善至100.9%,首次在竞争中显露理性的优势。
京东CEO许冉谈到外卖大战时表示:
“过度竞争没有给行业带来增量价值,只会扰乱价格体系。”
京东不会加入补贴内卷,而是以效率换规模。
许冉指出,无论是外卖还是即时零售,都是长期战略,要健康发展,保持可持续增长,持续优化运营效率,保持用户体验的水平。
目前京东外卖处于战略布局的第一个阶段,目标是在品质外卖领域有比较好的用户心智和市场份额。将积一极吸引新用户,持续深耕供应链,比如七鲜小厨模式,为用户提供差异化的服务,大家将会在北京看到更多的七鲜小厨。
另外,京东外卖在第三季度的GMV环比双位数的增长,正餐占比也持续提升,占订单绝大部分。
对此,整体投入环比收窄,得益于用户体验的优化、保证更丰富的供给、商家数量的增长,以及不同用户群体不同的运营策略,优化整体的运营效率。
许冉还表示,外卖将考虑长期的投入产出,目标始终是打造可持续发展的商业模式,一方面追求单量的增长,同时也会逐步释放外卖业务的规模效应。
最终,外卖业务是一个可以自己独立生存的业务。
而在京东的基本盘,零售业务方面,同样出现关键变化。日百品类收入同比增长18.8%,超过带电品类的增速。
值得注意的是,目前京东活跃用户突破7亿,京东折扣超市在刘强东老家宿迁四店齐开、京东MALL持续扩张、物流板块收入增长24.1%。
图源:微博
可以说,线下业务盈利能力虽短期承压,但长期价值正在迅速增强。
今年双11的另一条暗线,伴随着国补的加持,各平台之间越来越激烈的竞争。
数据显示,2025年双11全网销售额达16191亿元,同比增长12.3%。
其中,抖音双11战报也相当炸裂:6.7万个品牌销售额翻倍,破亿商品同比猛涨129%,大盘爆发力拉满。
店播也全面起势,52万商家店播翻倍增长,破千万店播同比提升53%,搜索成交更是在当天暴涨209%,说明用户主动找货、在抖音下单已成习惯。
而在品牌端,小米官方凌晨公布战报,截至11月11日23:59:59,全渠道累计支付金额破290亿元。
面对这些漂亮的增长,但业内都心知肚明:销售额的背后,是平台之间的价格战、生态战与留存战。
这也是行业走向成熟的必经阶段。
过去,双11靠流量、靠补贴、靠攻势营销,靠的是单日爆炸。
但今年开始,行业进入了另一个周期:靠的是供应链效率、用户体验、平台价值与内容能力,是一场耐力战。
值得一提的是,今年,我们看到刘强东的归来,让京东一个更克制、更务实、更接地气的电商平台。
它的增长不是来自于短期促销,而是来自供应链能力在超长周期下的持续释放。
不是来自品牌补贴,而是来自对用户体验和选择权的尊重。
京东之所以跑在了前面,是因为整个行业正在回到它最擅长的赛道。
在经历十五年的双11狂飙之后,中国电商行业第一次真正进入成本结构竞争,进入基础设施与长期价值的竞争时代。
在双11变得越来越安静的时代,京东的增长声量,反而越来越响。
0人觉得好看
推荐文章
说点什么

热门文章
更多