四天回应两次,海天真的慌了?

四天回应两次,海天真的慌了?

转载 2022-10-09 10:29
56236
互联网品牌官
互联网品牌官

短短四天,两次回应。


看来这次消费者是真的和海天酱油“杠”上了。


事情的起因是社交媒体平台上有短视频博主称海天在国内售卖的海天酱油和国外售卖的海天酱油成分表不一,前者含有添加剂,后者不含,存在双标行为。视频一经发出,一石激起千层浪,引发了网友的广泛讨论,


9月30日晚间,海天味业在其官方微博发布了一则《严正声明》,首次公开对添加剂事件做出回应,称其所有产品都严格按照《食品安全法》生产,所有产品中食品添加剂的使用及其标识均符合我国相关标准法规要求。


但很显然,网友并不买账,舆情再次发酵。


▲ 图源:海天味业官方微博


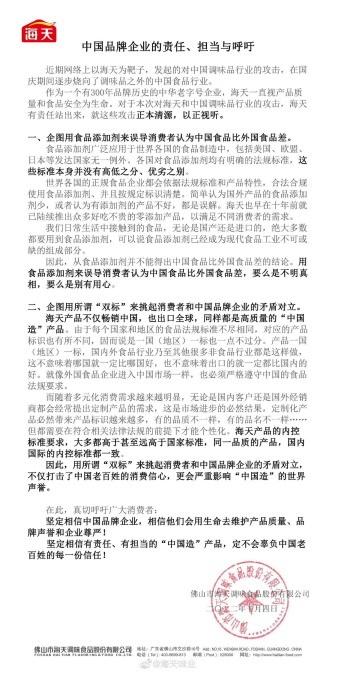
10月4日晚,海天味业母公司佛山市海天调味食品股份有限公司在其官方微博发布一篇名为《中国品牌企业的责任、担当与呼吁》的文章,表示食品添加剂在世界各国视频制造中均有应用,各国皆有标准,并无高低优劣之分。


此次添加剂事件一出,这个素有“酱油茅”之称的会在国庆长假结束后的第一个交易日因为添加剂事件迎接股价暴击吗?



01

不是双标,是国标不同


对于海天在四天内给出的两次表态,有许多网友仍表示难以接受,认为海天方面是在“避重就轻”,并没有聚焦问题的本质,回应社会和老百姓所最关切的问题,反倒是以一种专业人士对非专业人士“规训”的口吻在为自己默默“喊冤”。


▲ 图源:淘宝海天官方旗舰店


有细心的网友发现,海天不仅是耗油、配制酱油行业标准的起草人之一,还参与制定和修订了《酱油质量通则》等国家级标准计划,这样一种既当裁判员又当参赛选手的暧昧关系也成为了网友们的质疑点之一。


对于添加剂双标,海天方面认为,酱油包装上所标出的谷氨酸钠、三氯蔗糖等添加剂都是中国境内的合法添加剂。


而网友关心的点在于,为什么国外可以做到不添加,国内却偏偏不执行最严格的添加剂添加标准。


事实上,在目前的酱油消费市场,主打健康、有机、零添加的高端化酱油是一块还没被完全开垦的领地,而海天此次添加剂事件一出,在社会舆论场上很容易使得消费者将海天酱油与健康脱钩,让其过去苦心经营的健康理念付之一炬。



02

一路狂飙的海天味业


看似平平无奇的酱油,背后却是门大生意。


海天味业已经完成对国内市、县级别市场的全面覆盖,形成了超7000家的经销商网络,建立起了强大的海天销售帝国。靠着这个强劲的销售网络,海天味业的市值一路狂飙,在2021年8月成功突破5000亿,成功将巨头万科、电器巨头美的和中石化甩在身后,在消费品企业中,紧随贵州茅台和五粮液之后。


▲ 图源:海天味业股价走势


在海天味业的产品矩阵中,酱油业务是绝对的核心,对收入贡献占比超6成。网友因此将海天酱油戏称作“海天神油”。作为海天味业的实控人,庞康靠着卖酱油成为了调味品行业大佬,位列2022年胡润富豪榜第67位。


但最近,“海天神油”却在逐渐走出神话。去年,海天味业的收入增速创下6年以来新低,首次跌至个位数,而酱油业务作为企业的核心业务也表现欠佳,2021年酱油销量增速仅为8.44%,毛利率为42.91%,相比于2018年的50.55%下降了15.1%,单家经销商年贡献收入的增速也在放缓……


增长滞环背后的原因是复杂的,既有疫情带来的原材料上涨和消费信心疲软,也有人们在健康观念驱使下的消费观念转变。


从产量来看,国内酱油产量在2015年触达高峰后便一直处在回落状态,人们健康意识的提高也使得对酱油的需求在减少,在2015年至2020年的这五年间,国内人均酱油需求量也下降了33.2%。(2015年国内人均酱油需求量为7.28kg,2020年国内人均酱油需求量为4.86kg)


在酱油需求总量下降的大背景下,酱油市场正在从增量市场转为存量市场,企业必须要加快找到破局之道才能决胜市场竞争,关键的武器也许是价格战,也许是切入高端化市场,不管哪一种,在这个时候激起如此强烈的舆论,对于企业而言无论如何都不是一件好事。



03

食品添加剂是万恶的吗?


最近与食品安全相关的话题可谓是占据着各大社交网络平台的热门,有抖音博主刘怂科普“三花淡奶”,“歪嘴战神”辛吉飞科普各种食品添加剂相关的“科技与狠活”,让“海克斯科技”成为爆火词条,如果没有前两位博主的心情躬耕,也许此次海天酱油的添加剂事件不至于发酵至此。


▲ 图源:刘怂抖音号截图


所谓“海克斯科技”,泛指被滥用的食品添加剂,这里我们应道厘清一个概念,正常使用的食品添加剂和滥用的食品添加剂。


以公允视角来看,食品添加剂并不是什么洪水猛兽,也大可不必谈“添”色变,它是食品工业发展下的产物,用以改善食品品质和色、香、味等。


针对此次添加剂事件,海天味业在两次声明中都在表达一个立场,那就是企业所生产的产品所添加的食品添加剂完全是符合我国现行法律法规标准和食品加工规范的。从这点来说,海天的声明并没有毛病。


但社会舆论场里,并不是简单的对与错问题,海天仅想以“合法”两个字简单搪塞下消费者显然是有点欠缺诚意的,海天要做的应该是要站在万千大众的社会情绪点上,拿出让人信服的事实依据。


作为市值最大的调味品上市公司,海天应当保持真诚,做好每一次回答,将老百姓最关心、最要紧的事情放在首位。同时,作为消费者,我们也要厘清概念,不要混淆,同时也要有一双火眼金睛,加强识别那些别有用心的短视频、文章过度妖魔化食品添加剂,陷入无限的情绪焦虑和恐慌。


本文由首席营销官入驻KOL发布,转载请联系该作者

作者微信公众号:互联网品牌官  (ID:szwanba) 

0

人喜欢

0

人收藏

0人觉得好看

爱你么么哒!

我将会为更多用户推荐此文章

声明:文章为作者独立观点,不代表首席营销官立场,转载此文章须经作者同意,并附上出处及文章链接。如果作者注明不能转载及需要授权的,请征求作者本人的同意!

累计评论 0

写评论
查看更多评论...
注册
后参与讨论
登录首席营销官

正常登录

短信快捷登录

忘记密码?
获取验证码
登 录
极速注册

第三方登录

手机注册

邮箱注册

获取验证码
获取验证码
注册