巨头都盯上美团了

巨头都盯上美团了

转载 2023-08-01 09:43
52156
Jerry
Jerry

定焦(dingjiaoone)原创

作者 | 向园  编辑 | 方展博


熄火十多年的团购大战,又开打了。

 

越来越多APP正在向你推送本地生活的券,可能是一家餐厅的团购券、外卖券,也可能是一张汗蒸门票。

 

你叫得上名字的互联网大厂,今年都在攻入本地生活巨头美团的地盘。

 

根据投入力度和打法,「定焦」将它们总结为三个梯队:

 

第一梯队:抖音、阿里。抖音攻势最强,从团购、酒旅都是高举高打;阿里重新排兵布阵,高德主攻、饿了么副攻,从团购、外卖到酒旅、打车都想抢份额。

 

第二梯队:腾讯、拼多多。腾讯借微信生态加入了外卖大战;拼多多则是靠主站和团购工具快团团合攻团购。

 

第三梯队:快手、小红书。快手拼低价,小红书抢探店,迫切需要新故事的两家,都把手伸向了团购。

 

周遭有六巨头环伺,美团也毫不手软,不仅直接打起了价格战,还搞直播做内容,甚至整合升级了团购。

 

一眼望去,巨头们对美团的围攻都集中在本地生活O2O,故本文讨论的“本地生活”不包括同城零售部分(即时零售、社区电商)。在互联网巨头学会低调和收敛的2023年,巨头之间有竞争也有合作,这场本地生活争夺战,比任何时候都更值得解读。

 


01

第一梯队:全军突击


  • 抖音:到店猛攻,到家试水


在这些巨头里,拥有海量流量的抖音对美团的攻势最强。打开抖音APP,“同城”页置顶着附近吃喝玩乐”专区,用户可以点外卖,可以下单各种团购套餐。

 

图片

图源 / 抖音APP

 

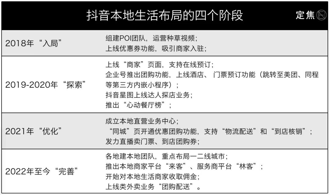
抖音的本地生活分为餐饮、酒旅、到店综合三大版块。它打入这个市场走过了几个阶段:先用团购切入到店餐饮,后挑战到店综合(休闲娱乐、母婴宠物、亲子、运动健身等)和酒旅,今年开始试水“最重”的外卖生意(抖音称作“团购配送”)。

 

回过头去看,疫情让抖音在到店版块抓住了机会。到店团购的商业模式不复杂,有C端流量,有商家供给,平台方撮合交易,从中赚佣金或广告费。

 

这对于抖音来说不是难题,加之疫情期间商家急缺线下流量;抖音又很擅长用流量换商家——商家用“低价”换取抖音曝光,再配上平台补贴,慢慢靠低价优势,在到店类本地生活市场跑出来了,尤其是在餐饮版块抢到了一波市场红利,对美团造成了不小的压力。

 

但外卖就没那么简单了。一位餐饮商家称,抖音开出了低于美团外卖(6%-8%)的佣金比例2.5%,但这也很难让商家们“重仓”抖音。一方面,抖音虽然有用户量,但外卖的大部分市场份额在美团手里,很难改变用户心智。

 

另一方面,外卖的壁垒很高。抖音没有自建外卖团队,是靠第三方运力(如达达、顺丰同城、UU跑腿、闪送)或商家配送(订单系统接入了蜂鸟、美团等)。“即便真的下场做配送,调度订单、设计路线都需要时间”,本地生活服务商郭明称。

 

他对「定焦」表示,抖音的地面部队较弱,外卖还在摸索阶段,规划是一线到三线城市做直营,低线城市交给代理商。这些因素让抖音外卖很难高速增长,暂时不会影响美团。

 

图片

定焦制图

根据公开资料整理

 

其实抖音并非新手玩家,它的本地生活业务是在低调渗透3年后,到2022年才上升到战略层面。文娱投资人马鑫介绍背景称,2022年,抖音日活破7亿后,用户增长变缓,商业化收入成重点:广告之外,电商和本地生活都要加速流量变现,“逻辑一样,都是发挥抖音流量侧和内容侧的优势,在内容种草的基础上加上购买路径,形成交易闭环”。

 

做到现在,除了监管较严格的医美领域,抖音几乎覆盖了全部本地生活场景,到店火力很猛,到家因为壁垒很高,现阶段只是试水。

 

进入2023年,“抖音到店跑得没那么快了”。郭明称核心原因是,抖音本地生活的流量和免佣金的红利期已经过去,当抖音对商家的流量和投流的支持力度降下来,商家没有动力继续低价拉新了,抖音的低价优势,也就是“券”的优势不明显,这让抖音供给端也就是“店”的短板暴露出来。

 

从商家的反馈看,今年线下消费恢复以后,不少商家对抖音的投入明显下降。一位运动健身商家提到,在抖音做低价团购,量起得快,但还得挤一挤到店核销率的水分。上述餐饮商家也称,“抖音终归是个流量型内容平台,流量大,但用户核销率很低,我们商家还得找达人探店、拍短视频、投流等等,都是成本,算算账根本不划算”。

 

  • 阿里换阵:高德主攻,饿了么副攻

 

如果说抖音是美团现在最堤防的对手,那有潜在威胁的就是阿里。美团阿里两家相争多年后,本地生活突然战火升级,外界最关注的是,阿里“分家”后会在本地生活怎么排兵布阵?

 

今年3月,阿里旗下几经调整的到店业务“口碑”,并入了阿里系流量排名第三的高德地图。现在的高德APP,和美团首页没有太大区别,可以团购美食(到店服务)、订酒店、订门票、抢火车票等。

 

图片

图源 / 高德地图APP

 

此次调整的大背景是阿里“一拆六”的组织架构调整。其中的本地生活集团包括饿了么和高德、飞猪在内的生活服务板块,俞永福任CEO。

 

一位团购行业资深人士曲浩分析,俞永福擅长整合业务,口碑并进高德的思路是,借助用户地图导航的习惯,调动高德LBS(基于位置的服务)的能力,把本地生活的到店业务往高德引,核心还是“人找店”的逻辑。

 

高德是阿里到店业务的核心入口,阿里本地生活最大的入口依然是支付宝:首页有饿了么、口碑、飞猪和淘票票的入口,分别对应外卖、美食玩乐、酒店住宿和电影演出。

 

而口碑有两个入口,也意味着业务被分成两块。据财新援引前阿里本地生活人士报道,口碑与高德业务上的结合,一定程度上可以理解为用高德的方案去替换支付宝,为阿里和蚂蚁切割做准备;现在口碑业务相当于拆成了两块,强支付逻辑的跟着支付宝走,需要导航带团购内容的跟着高德。

 

至于阿里的到家的核心力量饿了么,保持防守策略。

 

据阿里截至3月31日的2023财年财报,其本地生活服务(饿了么、高德地图、飞猪等)收入501.12亿元,同比增长了12.3%,占总收入的6%;调整后EBITA亏损140.21亿元,2022财年同期为亏损220.91亿元,主要因为“到家”业务亏损收窄。根据行业数据,美团和饿了么的市场份额维持在7:3。

 

一名接近阿里的人士林青称,在这场本地生活争夺战中,阿里会保持高德主攻、饿了么副攻的阵型,“对高德收入增长的预期更高,希望饿了么保持守势的同时贡献利润”。

 

不过,高德虽有一定用户基础,但从地图导航延伸到本地生活,用户的习惯培养有难度。此前阿里在财报中称,截至2022年6月,高德地图的DAU(日均活跃用户量)超过1.2亿。

 

本地生活对阿里来说是一场持久战,但不管是出于外部竞争,还是阿里对本地生活自负盈亏的要求,后续或许会有更多抢市场的动作。林青透露,不排除高德会下场做供给和履约,包括出行和酒旅等。

 


02

第二梯队:低调进军


  • 腾讯:微信下场,无意搅局?


相比于抖音和阿里,另一家巨头腾讯的打法要轻得多,是借助微信小程序加入外卖战。

 

从今年2月到现在,微信旗下小程序外卖项目“门店快送”正在一二三线城市“拓城”。近期,“微信外卖”从广深两城“跑”到了14个城市,据媒体报道,正在多城招募本地生活商家,8月或将在第三批城市上线运营。

 

其实微信在2020年就已经低调入局本地生活,当时是为生活服务类商家搭建了一套运营工具(公众号、小程序、微信支付,以及有赞、微盟等SaaS服务商和物流配送服务商),并在小程序界面给商家留出露出位置。

 

今年的“门店快送”并非是腾讯亲自下场做外卖,而是建了一个外卖聚合平台。

 

据亿邦动力报道,门店快送测试上线一年之内,不向商家抽佣,配送费由商家和第三方运力结算。目前接入的同城运力主要是顺丰、达达、闪送和UU跑腿。另外还有部分商家是用自主运力,如美团买菜、叮咚买菜等。

 

图片

图源 / 微信“门店快送”

 

“微信外卖”还在测试期,入驻商家很少,主要是美食、茶饮、生鲜的头部品牌,还有一些本地企业和创新品牌。「定焦」对比发现,部分品牌在微信小程序设置了福利产品,价格比外卖平台便宜。

 

之所以说“微信外卖”可能搅动本地生活这池水,是因为小程序的用户和商家的池子够大。

 

它相当于是本地生活业态里扫一扫、搜索、交易的重要一环,大到美团、饿了么这样的外卖平台要靠它引流,小到各类线下商家来这里开店。根据腾讯财报,2022年微信小程序DAU突破6亿。据QuestMobile2022年9月数据,预计2022年微信小程序交易额在外卖、打车和社区团购等业态加总后达到8843亿元。

 

图片

图源 / 微信服务页面

 

值得一提的是,微信依然重视对美团的流量扶持,在服务页面保留两个入口。从这个角度看,微信下场的本意或许并非搅动本地生活的江湖。马鑫对「定焦」分析,“微信外卖”的背景是,小程序在腾讯的地位变高,以及要加速实现它的职能——一个让微信生态被各行业商家重视,能优化微信的交易生态和广告商业化的流量入口。

 

  • 拼多多低调:主站试水,“团长”帮忙


腾讯下场的同时,拼多多也在低调布局。从社区团购业务多多买菜和美团优选竞争,到3年前上线团购工具快团团对标美团团购,拼多多一直保持对本地生活的攻势,最新的动作是,主站和旗下团购工具快团团一起入局团购。

 

近期,拼多多在APP里开放了“本地生活”入口,用户可以购买品牌的电子兑换券后到店核销,类似于美团的团购。方式有拼多多特有的单独买或拼团买两种。不过,目前可选商家很少,以餐饮头部连锁品牌为主,有的券是品牌直接售卖,也有的是第三方商家提供。

 

图片

图源 / 拼多多“本地生活”

 

拼多多在主站的本地生活入口相对隐蔽,现阶段更像是试水,不过,它旗下的快团团动作就比较快了。今年3月起,快团团开始正式招募服务商,测试产品功能。打法同样是从卖团购券切入,不过是借用团长的私域流量分销。目前参与的商家集中在上海、北京,品类以餐饮为主,也有住宿类等。

 

一位团长透露,快团团的团购商家入驻门槛低,只需要个人微信;费用也低,官方不收佣金,只收取通过微信小程序交易的服务费;至于团长的佣金,商家与之沟通就行。该团长说,不少餐饮类的团购价低于抖音、美团。

 

有数据显示,快团团诞生3年来,在疫情期间用户量增速很快。它作为一个私域工具,销售依赖代卖团长,好处是粘性强、复购高,但因为公域不可见,团长和商家的自由度比较高,也有单量不稳定、管理难度大的风险。

 


03

第三梯队:讲新故事


  • 快手下场:低价火攻“到店”


在直播电商混战三年的快手,眼看着抖音的地盘扩张到了本地生活,也在加速应战。

 

打开快手APP的“团购优惠”界面,能看到“敢比价”活动。这是快手今年7月开始的官方补贴活动,主打低价。

 

图片

图源 / 快手APP

 

在本地生活领域,快手不算完全的小白。前快手运营人士周游表示,快手的本地生活业务从2020年启动后,身份一直相当于是美团的盟友和流量提供方,用户下单要跳转到美团小程序。这相当于达人帮美团卖套餐,美团把佣金给快手,再由快手打给达人。

 

今年以来,快手自己下场做:推出本地生活小程序,建自有交易链路;在上海、青岛、哈尔滨等几个城市试水,定向邀请餐饮、住宿、休闲娱乐类商家入驻。周游补充称,快手的本地生活过去是电商业务的一个分支,现在独立了。

 

和抖音下场的方式一样,快手也是通过直播间、短视频卖团购券。周游表示,快手的首要目标是抢占到店团购的市场份额,主要竞争力是低价,“现阶段要的是GMV、商家数和订单数,主要收入来源是广告”。

 

一直以来,快手的商业化备受关注,对于急需找到更多变现方式的快手来说,本地生活是一块诱人的蛋糕。在今年Q1的业绩电话会上,快手CEO程一笑称,快手Q2会把本地生活业务复制到更多城市,“在商品方面也将扩展品类,除到店餐饮以外,增加到店综合、酒旅、门票等本地商品”。

 

快手对本地生活的重视可见一斑,不过,“因为下场较晚,现阶段的任务还是跑通单个城市模式”,周游称。

 

  • 小红书参战:试水团购探店

 

觊觎本地生活的,还有在商业化上疯狂试探的小红书。

 

今年7月,小红书官宣上线探店合作中心,首批内测城市有北京、上海、广州、深圳。在这之前,小红书曾在团购试水两个月,邀请商家入驻,邀请博主开通团购功能、发笔记时添加门店或商品。

 

小红书的策略并不激进:目前团购探店业务只在一线城市上线;仅在餐饮品类试水;有内测资格的博主才能在笔记里插入团购链接。

 

但从小红书的现状出发,参战本地生活又是非常迫切的。内容运营人士王历分析,频传要上市的小红书,需要提速流量变现、做高估值,“团购探店做得好,能做高平台GMV和商家广告,还能帮助博主流量变现”。

 

不过,要想从团购的盘子里抢蛋糕,内容起家的小红书有优势也有短板。

 

长板在于,小红书和团购探店的契合度比较高。曲浩对「定焦」称,现在很多人把小红书当作“大众点评”,尤其是年轻人,吃什么(网红餐厅)、玩什么(网红景点)都习惯在上面搜索,再加上小红书用户量的上涨,让美团评价系统的壁垒开始下降。QuestMobile数据显示,小红书2022年6月的DAU为6500万。

 

小红书的短板也很突出。一方面,在本地生活建消费闭环并非易事,“种草容易拔草难”;另一方面,考虑到内容与商业化的平衡,小红书的步伐也不能太快。

 

发力团购探店,小红书面对的难题不止这些。王历补充道,这个业务有很强的本地化属性,小红书笔记这方面的属性很弱,这会让小红书在内容种草方面的优势有所弱化,并且对平台算法的要求很高。

 


04

美团守卫战:搞直播,重团购


六个大小巨头对美团的围攻态势已然形成,但谁能跑出来,还要视资源能力和布局深度不同,分情况讨论。

 

快手、小红书下场太晚,腾讯和拼多多的业务尚未起量,这四家现在谈抢份额还为时尚早。

 

对于第一梯队的阿里,“阿里本地生活整个团队现阶段的任务是整合,先调整阵型和配置后才能打仗”,林青说。

 

有流量优势、有内容+消费心智,且布局不算晚的抖音,算是美团的新晋挑战者。从今年2月抖音进军外卖至今,美团股价的跌幅已经超过20%。7月31日收盘,美团股价报146.3港元/股,市值9132亿港元。

 

面对核心业务遭围攻,美团不得不下场应战。尤其是抖音对到店的步步紧逼,对它的现金牛业务的冲击最为直接。

 

因为抖音的酒旅进展还威胁不到美团,美团的回击目前集中在餐饮和部分到店综合,方式主要有三种:价格战、做直播、重团购。

 

前文提到,抖音的低价优势逐渐消失,也是因为美团正在反击。从今年2月开始,美团在全国范围内发起了价格战。

 

不止一位服务商提到,美团主要补贴到店餐饮和部分到综的头部品牌和下沉商户,通过给商家补贴或广告位的方式,换取低价。部分到综指的是下沉市场的KTV、亲子、美容美发、洗浴等。

 

消费者端能看到的美团最直接的反击就是,美团开直播了。7月以来,美团正在给更多用户在APP首页开放直播入口。进入可以看到两种直播,平台直播间和品牌店播间,主要卖品牌产品或团购券。

 

图片


美团还提升了笔记内容的权重,扶持笔记达人。马鑫表示,美团的工具属性很强,直播和笔记的动作都是为了提升流量属性,应对以抖音为首的内容派玩家。

 

美团迈出了关键一步,但挑战不少,“美团做直播,流量和内容是短板,现在在靠平台出钱出力出资源,带动商家参与”,马鑫称。

 

当大小巨头都把团购当成打入本地生活的“楔子”,美团也重新重视起了团购。今年3月、4月,美团上线了特价团购和团购配送,前者补贴力度很大,后者是在团购的基础上增加配送服务,以提高团购的核销率。

 

“因为团购券的使用场景变了、电商化了。”餐饮外卖服务商张岳分析,以前的团购是到店消费,抖音下场后,团购券开始到家使用,也可以在短视频、直播间挂链接。

 

疫情三年让市场的需求和供给端也发生了变化:以前的到家业务以外卖为主,现在万物皆可送;新一波线下商家加速互联网化。大小巨头看到了变局之机,这也是本地生活争夺战能打起来的原因。QuestMobile数据显示,2023年4月,本地生活中,综合服务(包含餐饮团购、外卖、酒店民宿、景点门票、生鲜、电影演出等)的月活用户接近5亿;其中外卖服务月活用户接近2亿。

 

本地生活的市场规模很大,但竞争壁垒非常高:前端需要一个大的流量平台,中端需要物流配送调度体系和门店数据管理工具,后端要有商家服务和支持体系。

 

美团也是经过了十多年的线下厮杀,从团购、外卖杀到酒旅、出行、支付甚至线下商超零售,才长成本地生活巨头。短期来看,美团地位难撼,“抖音”们来势汹汹,但真正的挑战必将是一个迂回探索的过程。

 

不过,变化是互联网世界永远的主题,这场本地生活争夺战现在刚刚开局,谁能多分一杯羹甚至扰动格局,胜负难料。而这也是美团在2023年不得不面对的挑战。


本文系作者授权首席营销官发表,转载请联系该作者

0

人喜欢

0

人收藏

0人觉得好看

爱你么么哒!

我将会为更多用户推荐此文章

声明:文章为作者独立观点,不代表首席营销官立场,转载此文章须经作者同意,并附上出处及文章链接。如果作者注明不能转载及需要授权的,请征求作者本人的同意!

累计评论 0

写评论
查看更多评论...
注册
后参与讨论
登录首席营销官

正常登录

短信快捷登录

忘记密码?
获取验证码
登 录
极速注册

第三方登录

手机注册

邮箱注册

获取验证码
获取验证码
注册