阿里、京东、美团、腾讯老板们的集体“反思”,有何深意?

阿里、京东、美团、腾讯老板们的集体“反思”,有何深意?

原创 2024-04-17 10:15
36924
鲸商
鲸商

本文系作者授权首席营销官发表,转载请联系该作者

作者微信公众号:鲸商(ID:bizwhale)

作者 |  三轮


这两年,电商格局正在悄然改变。


老大哥阿里于近日多次反思。在蔡崇信与挪威主权财富基金进行一场“反思式对谈”后,马云也在阿里内网分享长文。


他表示,“这几天不少人给我发了Joe(蔡崇信)接受采访的视频,有人对我说,这个视频对我们过去错误的坦承,尺度很大。是的。感谢Joe的勇气和担当,有错误不可怕,没有人不犯错,真正可怕的是不知错、不认错、不改错。”


值得注意的是,近两年阿里、京东、美团、腾讯都内部震荡频频,员工和老板们都习惯了新旧交替。眼看着拼多多蒸蒸日上的财报数字,抖音攻入各大厂腹地的趋势,老牌电商大厂和拥有电商梦的大厂,都有些“坐不住了”。



01

互联网大佬集体反思“大公司病”


大公司病是每个大厂都面临的难题。过去一年,起步较早的阿里、京东、腾讯、美团等大厂的当家人都公开复盘表态过。


阿里在过去一年,从宣布分拆上市到停止IPO,再到有业务回归的趋势,一直在改变。市值被拼多多反超后,阿里的士气难免受到影响。去年年底,阿里内部员工称“那个看不起眼的砍一刀,快成老大哥了”。马云在十楼留言:请大家多提建设性意见和建议,坚信“阿里会变,阿里会改,所有伟大的公司都诞生在冬天里。AI电商时代刚刚开始,对谁都是机会,也是挑战”。


近日马云再次谈到了大公司病,他认为,过去这一年阿里最核心的变化,不是去追赶KPI,而是认清自己,重回客户价值轨道。通过向大公司病开刀,阿里重新回归效率至上、市场至上,变得简单和敏捷。


蔡崇信也坦言:“阿里落后了,因为我们忘记了真正的客户是谁。我们的客户是使用我们的APP进行购物的用户,而我们没有给他们最好的体验。某种程度上我们有点自食其果。”而为了解决这个问题,淘天内部进行了重组,找来了新CEO吴泳铭。


图片


蔡崇信与马云的鼓励,目的是让员工思想统一、提升战斗力,让市场重拾信心。马云在文中多次强调,在内外众多怀疑、各种压力中,一个坚强勇敢的阿里团队正在诞生。


“组织的改变和重组涉及到每一位员工,谢谢所有阿里人这一年的付出和担当,谢谢你们及家人在不断的变化甚至IPO与否的决策变化中依然选择相信、选择坚持。”马云表示。他也判断了阿里未来的机会:“三五年的时间跨度对于互联网领域而言,犹如一个世纪之久,足以发生翻天覆地的变化,AI时代刚刚到来,一切才刚开始,我们正当其时!”


与阿里类似的还有京东。


选择重回一线的刘强东,曾通过低价硬刚国美、苏宁、当当网,并笑到了最后。京东一直希望养成“多快好省”的消费者心智,当下京东更多给人的印象是“快”和“好”,领先的物流和履约能力,完善的售后服务,都是京东的壁垒和标签。如何做到多和省,还需费一番功夫。


去年,刘强东多次强调把“低价”作为京东的一号战略,放开POP,让第三方店铺和自营店公平竞争,有价格优势的店铺将获得更多流量。


在创新层面,刘强东也在3月29日于全员信中宣布,京东的使命升级为“技术为本,让生活更美好”。他表示:“技术的领先不能靠一味堆积资源,技术的迭代也不只是生产工具的更新。如果说七年前我们选对了方向,那么今天我们要锚定一个初心:把每个人当作技术创新的主体,让每一个人有利用技术改变现状的激情。”


再看美团,鲸商已在《美团“二号首长”王慧文回归,能扭转本地生活战局?》阐述过美团的业务、人员调整。在王兴看来,近期组织调整有利于提高运营效率,改善消费者体验,并有助于降本增效,加强协同。在创新上,美团也想在AI 刚开始的时代,储备新的人才、技术力量,以寻找新机遇。


除了做电商老本行的阿里、京东、美团,一直拥有电商梦想的腾讯也在发力。1月29日,在腾讯时隔四年举办的线下年会上,董事会主席、首席执行官马化腾用近半个小时,对过去一年的业务表现进行了点评,其中有不少反思,微信和游戏无疑是最受关注的业务。


微信对腾讯如今的重要性已不必多说,它不仅是腾讯目前日活、生态最强壮的平台,还是腾讯寻求下一个强劲增长点的希望所在。


三年前上线的视频号,是腾讯打造微信生态商业闭环的重要一步。一年前,马化腾曾说视频号是“全鹅厂的希望”。现在,视频号依旧承载着马化腾的电商梦。他直言:“我们用户群体的消费能力很强,但多年来我们缺乏的电商知识还是要补的,所以我们今年能够全力发展的就是视频号直播电商,电商和广告是相辅相成的。



02

寻找业务“病根”


各大平台创始人纷纷自省,离不开拼多多、抖音等新平台的冲击。


回顾2023年年底,拼多多集团营收为2476亿元,较上一年增长了90%,而淘天集团在过去三个季度的收入增速分别为12%、4%、2%,逐渐下滑。阿里的核心业务不再占有最大优势,因此内部数次讨论变革。


阿里的基本盘电商板块增长有限,部分业务运营成本高,各个业务盈利能力参差不齐,造成了整体利润率被压低的现状。


用蔡崇信的话说,“我们发现自己落后了,因为我们忘记了自己真正的客户是谁”。现在,阿里既需要打格战战,又想稳住GMV,实属不易。


往日的业务结构、内部框架、人事逻辑等方面,盘根错节,缠绕交汇。阿里在近两年已经意识到这一点,逐渐调整原有业务结构,权力划分结构。只是这些举措的成果似乎并不明显。


同样在打价格战、服务战的京东,把“断舍离”“聚焦主业”设为新阶段关键词。


对京东集团而言,2023年是调整的开始,除了引入百亿补贴、宣传“天天低价”外,还包括发力3P(第三方)业务、收缩新业务、自营业务下调包邮门槛,以及高层多次调整等等。


不过,百亿补贴、低价竞争、进攻下沉市场,必然会让营销等成本费用上涨,所以外界更关注的是京东利润表现如何。此前,京东官方不断向资本市场强调,低价竞争不会牺牲利润率。2023年全年,京东总收入同比增长3.7%至10847亿元;实现归母净利润242亿元,比2022年多出了138亿元。


目前来看京东表现尚好,只是进入2024年,挑战依然摆在京东面前。刘强东全员信发布后,京东依旧要“卷”。


再看美团,其核心的本地生活板块,早期与飞猪、携程等平台竞争。如今,抖音这头巨兽才是更大的威胁。


据海通国际报告,2023年抖音本地生活GTV(核销后总交易额)接近2000亿元,且绝大多数由到店业务贡献,而据交银证券研报预计,同期美团到店业务GTV为6000亿元左右——抖音本地生活交易额已近美团到店业务的1/3。值得关注的是,抖音2021年初才正式启动本地生活业务,至今只有3年多,而美团已在此深耕10多年。


在新业务中,美团买菜也长期处于亏损状态,多多买菜、叮咚买菜、盒马依旧对美团虎视眈眈。


最后,在抖音尝试各种电商变现的业务与模式下,视频号这一新型平台还在悄悄蓄力。2024 年,腾讯将主要发力两大板块:视频号和出海,同时进一步降本增效。腾讯希望“多点业务,全面开花”,但微信是相对克制的平台,接下来如何开垦视频号这片土地,让其成为微信土壤上的大树,也是商家们关心的核心话题之一。



03

用户为先,知易行难


大佬们公开表态复盘,为了对内统一思想,对外给市场带来信心。言论都没错,只是真能落地吗?


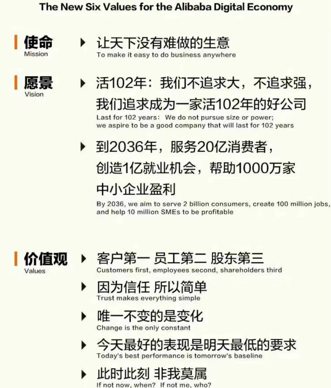
阿里反思的结论是平台没关注用户价值,但他们“新六脉神剑”还继续传承老的价值观“客户第一”。只是知易行难。


图片


根据雕爷所言,美妆类目是淘宝起家的类目之一,今年一到三月份,天猫美妆是195亿(来自生意参谋),而抖音美妆是487亿(来自飞瓜数据)。二者之间差了足足2.5倍。更重要是:这个差距,还在快速拉大中,去年Q4,抖音美妆仅仅是天猫美妆的1.15倍。


业内有众多声音指责张勇,包括阿里的行径。但这对张勇来说并不公平,反而是种推卸责任。阿里曾经电商一哥的位置摇摇欲坠,不是小修小补,找一个人担责能改变的。复兴之路,需要从内到外的翻新。


马云2019年宣布退休,是为了百年阿里这个目标。他认为爱丽必须培养出更多“马云”,让阿里学会一代与一代的交接。同时,以张勇为代表的新一批领导者已经成为阿里的中流砥柱。


愿景很美好,实现起来却难于上青天。至少站在今天的节点上,阿里并没有出现第二个马云。偌大的阿里,似乎还没到创始企业家可以放心交接班的阶段。


比如美特斯邦威的创始人周成建之女,2016年接任其父成为美邦服饰新的掌舵人。8年后,周成建在今年年初宣布重新回归公司,由于满足了市场期待,随后公司股价应声大涨。


当然,也有像拼多多创始人黄铮这样,退出后公司依旧势头较猛的案例。但拼多多业务相对简单,模式符合当下的低价潮流。阿里、京东、美团等平台,业务相对复杂,创始人的价值,起码在当下仍无可替代。


就像华为不能没有任正非,小米不能没有雷军一样,近两年,已有多位退休创始人、高管重回一线。比如早已回归一线刘强东,美团二号位王慧文。


作为阿里巴巴的灵魂人物,马云在退休后关注过农业、科技,甚至依旧对阿里有巨大的影响力。业内呼唤马云回归,是否能起到效果难下定论,但总归是种尝试。

0

人喜欢

0

人收藏

0人觉得好看

爱你么么哒!

我将会为更多用户推荐此文章

声明:文章为作者独立观点,不代表首席营销官立场,转载此文章须经作者同意,并附上出处及文章链接。如果作者注明不能转载及需要授权的,请征求作者本人的同意!

累计评论 0

写评论
查看更多评论...
注册
后参与讨论
登录首席营销官

正常登录

短信快捷登录

忘记密码?
获取验证码
登 录
极速注册

第三方登录

手机注册

邮箱注册

获取验证码
获取验证码
注册