ABC卫生巾,伤了所有女生的心

ABC卫生巾,伤了所有女生的心

原创 2024-11-20 15:48
51748
Jerry
Jerry

本文系作者授权首席营销官发表,转载请联系该作者

作者微信公众号:李东阳朋友圈(ID:LDYMarketing)

作者 | 李东阳

封面 I AI制图



这两天的舆论漩涡是属于ABC卫生巾的。


接二连三的翻车,已经让ABC毫无招架之势。


作为女性用品,且不说“比男朋友还会吸的卫生巾”这样的文案台词怀揣着怎样的恶趣味。


图源:蓝鲸新闻


恐怕嘲讽“普信男”的杨笠都不敢编如此没有边界的段子。


相信绝大多数女性感受到的一定是充满“性暗示的冒犯”,这样自以为是的幽默并不比3年前全棉时代那个一回头变“丑女”的广告高明多少。


但把ABC真正推进舆论中心的并不是这支广告,而是源于某博主针对众多卫生巾品牌的测评风波。


图源:新闻晨报微博


该博主测评了包括七度空间、ABC、babycare、护舒宝、高洁丝、倍舒特、苏菲等在内的多个品牌,均出现了长度“不达标”的问题。


然而在众多品牌用“误差”来解释的时候,ABC成功用“如果觉得接受不了可以不买”的傲慢回复被消费者质疑态度恶劣,吸引了所有火力点。


图源:微博网友@豆豆酱_祛魅版


一开始我还怀疑是不是网友“掐头去尾”误会了ABC,但当这句话孤零零的作为一个总结句出现的时候,我还是替它倒吸了一口凉气。


至于ABC是不是“有心”牺牲自己解救同行不得而知,但至此,ABC算是打开了“潘多拉的魔盒”,陷入了说越多、错越多的漩涡。


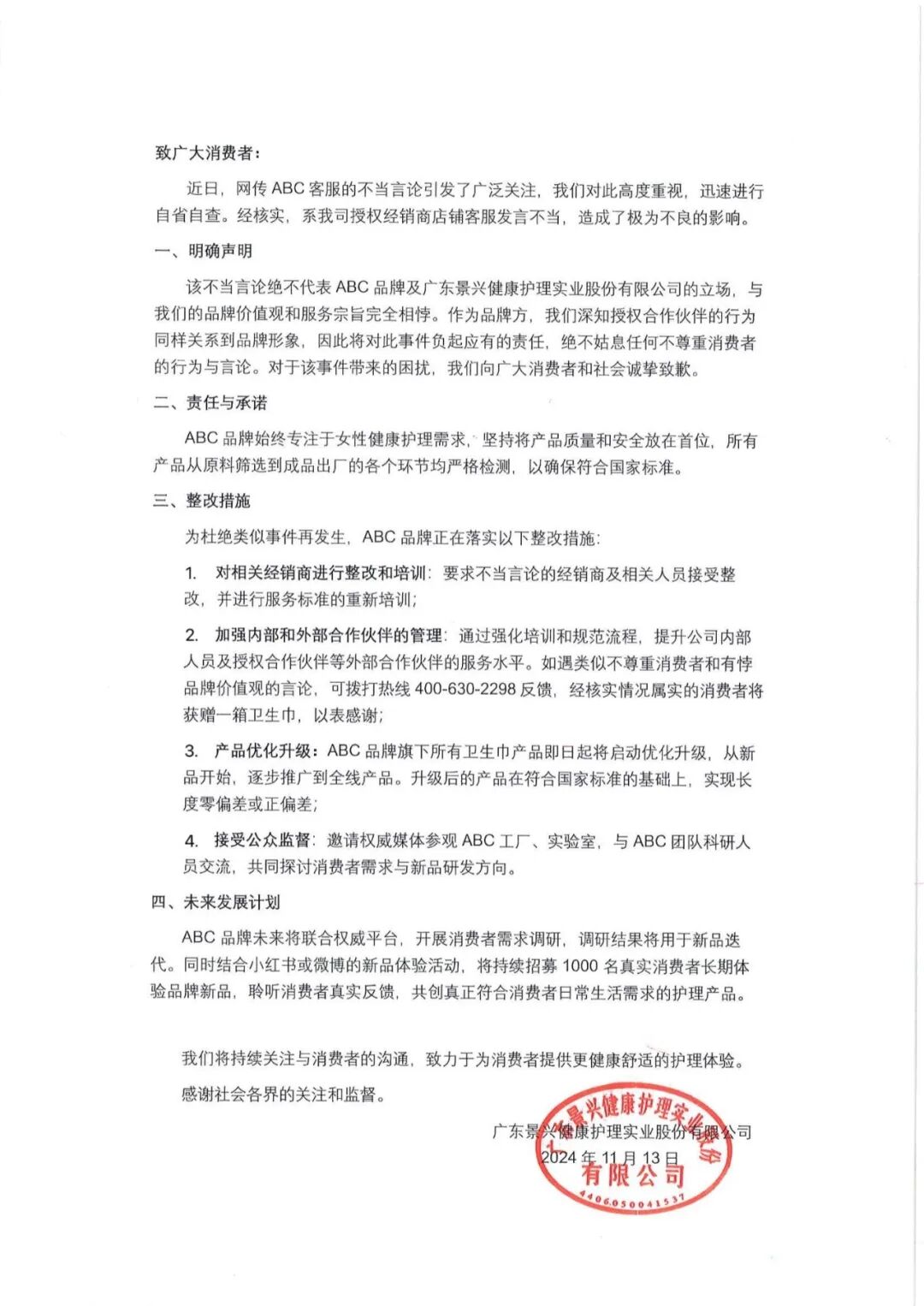
11月13日,@ABC官方微博就近日网传客服不当回复造成的困扰道歉:


图源:ABC官博


核心有4点:


1、经销商客服的错,不代表公司立场,但我们道歉。

2、我们的产品符合国家标准。

3、虽然我们符合国家标准,但我们依然整改,以求做得更好。

4、未来我们会做得更好。


看完之后,我的最大疑问是:符合国标为何还要整改?


换位思考一下,ABC的回应确实能理解,毕竟全行业的怒火现在都朝着ABC来了,立正挨打,直接认错比争辩有效的多。


我来说一下我的看法。


第一、符合国标是真,“偷工减料”也是真。


符不符合国标?偷没偷工减料?


弄清这两个问题是后续一切讨论的基础。


虽然话说得难听,但包括ABC在内的诸多品牌的回应确实都是对的。


由国家市场监督管理总局、中国国家标准化管理委员会发布的现行国家标准《卫生巾(护垫)(GB/T 8939-2018)》规定:


卫生巾的全长偏差在±4%,全长偏差=(平均值-标称值)/标称值×100%。试验方法为,用直尺测量试样的全长(从试样最长处量取),准确至1mm。


但如果仔细看一下某博主的测评就会发现问题的蹊跷:


所有被测品牌的偏差都是负偏差。


换言之,品牌们的卫生巾不约而同地的都是往小了做。


那我可以有一个合理推测,如果说这些品牌的测评长度有长有短在%4的误差内上下浮动当然是合理的。


如果所有品牌都向下浮动,那我有理由怀疑这就是在有意钻国标的空子,就是“偷工减料”。


这也就是解释了ABC为何符合国标,最后依然选择道歉、整改。


一句话:心虚了!


第二、第三方经销商是真,消费者的愤怒也是真。


许多人应该也注意到了一点,无论是ABC最开始的“情况说明”还是后来的“道歉信”,大众读完得到的最大感受一定不是歉意,而是“如果觉得接受不了可以不买”这句话并非出自官方,是来自于第三方授权店。


图源:ABC天猫旗舰店


其实这个过程中,ABC犯了一个大忌:不管是不是有心,但都给人一种推卸责任的感觉。


换句话说,说出这句话的客服是来自官方还是第三方授权店对品牌来说可能很重要,但对消费者来说一点儿也不重要。


对消费者来说,他们都代表着ABC的品牌态度,并没有任何区别。


消费者并不会因为这句话出自第三方就减少愤怒值。


可以看到,ABC显然对现实世界网民的舆论是存在巨大认知偏差的。


基于以上的两点分析,我认为ABC的这次公关至少存在2个问题:


其一,避重就轻,没说假话,但真话也没全说。


其实从网上舆论的关键词就可以看出,大家讨论的是卫生巾品牌都存在“偷工减料”的现象,但包括ABC在内的所有品牌回答的都是符不符合国标的问题。


这当然是一种公关策略,毕竟承认“偷工减料”那可是原则问题了,但这显然并非消费者想要的答案。


其二,甩锅“第三方”的嫌疑,坐不坐实都很致命。


品牌们一定要有一个基本认知:话一旦说出去,解释权就不在自己,而在大众了。


虽然ABC可能真的在阐述一个“事实”:回复的客服是第三方的。


但在当时的语境之下,这样的回答很难不让人往“甩锅”的方面想,一旦消费者这样想,事实是什么就不重要了,消费者怎样想才重要。


从最终的结果来看,ABC始终没明白这个道理。


当然,我们今天讨论ABC的公关话题,当然不是单纯的批评,更重要的在于反思。


其实,最近几年,女性消费品惹怒女性消费者的话题屡见不鲜,从宝洁“女人脚臭是男人的5倍”到妇炎洁的“处女”风波,再到全棉时代卸妆油的“丑女”争议......


按理说,这些品牌对女性消费者应该有更深刻的了解的,为何偏偏成了翻车重灾区?


在我看来,ABC们至少没搞清楚两件事:


一、公关不是你说“对不起”,我就一定要回“没关系”。


还是那句话,移动互联网时代的公关是失效的。


很多时候它都是沿着非线性的逻辑在毫无章法得演进。


就好像ABC不会想到消费者根本不care一开始的所谓“情况说明”,也不会想到“道歉信”的序号错乱也能成为大众的攻击点。


作为品牌方,你有选择生产产品“负误差”的权利,那作为消费者,我就有选择“不原谅”的自由。


二、所有的营销公关难题,最终都指向产品需求问题。


表面上这是个营销、公关问题,但实际上这是个事关满足消费者需求的产品问题。


其实,在这件事之前网络上始终有关于“卫生巾后漏”困扰的讨论,而这也是为何有如此多的博主开始测评各大品牌卫生巾长短的由来。


如果商家不是比拼谁请的流量明星最大牌,而是把解决消费者真实需求摆在业务首位,集体性的“实际长度与标示长度不一”现象就不会出现。


换言之,ABC的公关危机也就不会出现了。


还是那句话,但凡消费者需求长期不能通过产品得以满足,最终都会以舆论的形式反噬品牌,乃至整个行业。

1

人喜欢

0

人收藏

1人觉得好看

爱你么么哒!

我将会为更多用户推荐此文章

声明:文章为作者独立观点,不代表首席营销官立场,转载此文章须经作者同意,并附上出处及文章链接。如果作者注明不能转载及需要授权的,请征求作者本人的同意!

累计评论 3

写评论
游客
Testing

2024-11-26 10:27

回复
提交
游客
Testing

2024-11-25 18:14

回复
提交
2024-11-26 10:27
回复
提交
查看更多评论...
注册
后参与讨论
登录首席营销官

正常登录

短信快捷登录

忘记密码?
获取验证码
登 录
极速注册

第三方登录

手机注册

邮箱注册

获取验证码
获取验证码
注册