本文系作者授权首席营销官发表,转载请联系该作者
作者微信公众号:品牌头版(ID:ceozhiku)
作者 | 吴迪
胖东来和山姆,无疑是国内商超的唯二顶流,原因无它,就是因为它们的商品质量高,不卖假货。
像是近期,随着黑心卫生巾和黑心羽绒服等众多恶性事件被曝光,一个有意思的现象产生了,即人们开始纷纷涌入胖东来,抢购胖东来严选的卫生巾和羽绒服,再次造就了万人空巷的场面。
但若论胖东来和山姆的区别,那便是在价值追求上有所不同:脱胎于沃尔玛的山姆,想的是持续扩大规模,将赚钱放在最高的层级;而扎根河南的胖东来并不追求扩张,则是想快快乐乐把钱赚了,在能力范围内将一切做到最好,将幸福放在最高的层级。
说到底,于东来是想把胖东来打造成一个理想王国,在这里,消费者的购物体验、员工的幸福指数是最为重要的。
基于二者价值追求的不同,双方的落在实处的商业动作也有些不同,像咱们老生常谈的山姆爱开店,胖东来不愿走出河南、山姆搞付费会员制,胖东来则是免费会员就是最好的写照。
而最近,代购涌向胖东来一事被闹得沸沸扬扬,山姆和胖东来对代购采取的不同态度,也成了大家热议的话题。
01
山姆的朋友,胖东来的敌人
通过互联网与身边朋友的传播,几乎所有的消费者都知道中国最好的超市就是胖东来和山姆,可正所谓百闻不如一见,不少朋友是很想看看被大家吹上天的胖东来和山姆到底与自己平常逛的永辉、大润发、盒马有何区别。
但无论是胖东来还是山姆,其门店都是相对稀缺的存在。
像胖东来在全国仅有13家门店,且固守许昌、新乡,连河南省会郑州都不曾踏足,因此对全国的消费者来说,去一趟胖东来的成本相当之大。
而山姆虽有51家门店,但大多在一线城市、省会城市、经济发达城市,对不少的二三线城市与县城消费者来说,专程跨市体验山姆也非常麻烦,而且,山姆年费260元的会员准入机制也将不少消费者拒之门外。
正是消费者需求与资源配置的不平衡,造就了山姆与胖东来的代购们,让一部分善于寻觅商机的有心人得以小赚一笔。
像山姆和胖东来门店的一些本地宝妈和大学生群体,他们根据购买商品的总额分级向消费者收取代购费,例如300元以内收取15元,1000元以上收取30元。
其实从咱们老百姓的角度思考,这种代购行为无可厚非,代购赚到辛苦的跑腿费,消费者不用出门就能享用胖东来和山姆的商品,大家你情我愿明码标价,而山姆胖东来也从代购那里得到了免费的宣传,可以说是三方共赢。
但在针对代购与黄牛的问题上,山姆和胖东来还是走向了不同的方向:前者虽然不明面上支持,但确实默许了这种行为,而后者则需要想办法对代购进行打击。
对山姆来说,自己背靠沃尔玛,且国内门店多,产品的产量还是有保障的,反正卖给谁都是卖,自己能赚到钱就行。
但胖东来则不一样,正如我前文所说胖东来的价值就是打造一个理想国,在能力范围内做到最好,让员工幸福,让消费者满意。从这个角度说,卖商品只是幌子,卖服务与卖幸福才是胖东来的里子。
但除了宝妈和大学生外,还有一些大规模有组织的代购群体盯上了胖东来。在抖音上,一位粉丝数6w+的博主分享了自己在胖东来做代购的经历。据商家透露:“单次代购胖东来货品可高达30万元,主要采购胖东来自营产品,包括啤酒、果汁、茶叶等。一次利润在5万元,一个月采购3次。”如此计算,该商家一个月在胖东来代购能赚15万元。
●图源:抖音
表面上看,这种行为不像每年苹果和华为出新机、或者明星开演唱会时的黄牛那样,大量屯货的行为扰乱了市场的正常秩序,从而抬高商品价格,直接伤害了消费者。
但细想一下,问题还是很大的。像是胖东来由于产能问题,是存在不少限购产品的,像是DL果汁系列和DL精酿系列,就倍受消费者的欢迎。
为什么限购?就是因为胖东来和山姆的这些产品品质高,受欢迎,不少消费者就是冲着这些限购产品来的,为此不惜搭乘火车甚至飞机,但一到超市发现这些限购商品都被代购抢走,甚至出现了有黄牛直接霸占装满胖东来自有品牌果汁的购物车,在场内直接收费转让给其他顾客的现象。
这样大规模代购的行为,无疑有悖于胖东来的理念,会严重影响消费者的购物体验,更会伤害胖东来的形象,对胖东来的长期发展是不利的。
02
于东来斗法黄牛
近期,随着黑心卫生巾和黑心羽绒服等众多恶性事件被曝光,让有良心的胖东来再次迎来了泼天富贵。但同时,原本就人山人海的胖东来也变得更加拥挤了。
●图源:小红书用户
社交媒体上,有许昌本地人吐槽,如今去到胖东来第一印象就是拥挤,有时候地上还能看到被挤掉的鞋子,抢购的商品从一些羽绒服之类的大件、再到豆芽、豆腐等蔬菜,目之所及皆可抢。
消费者纷纷涌入于东来评论区控诉,渴求胖东来能够有所改变,对代购和黄牛进行打击,让消费者体验到以前的乐趣。
对此,于东来特意发抖音作出了回应:关于过度代购现象公司正在研究如何解决的方法!一定会尽快解决!
12月7日,胖东来火速出台了限购策略:豆芽和豆腐每人限购4袋/盒,8日的DL压榨花生油5L装则每人限购2桶。最新限购标准还包括洗衣液、小麦啤酒和洁面巾等爆款商品限购2件,果汁、燕麦脆、香油和白酒等限购10件。
但抢购潮仍在继续,甚至代购和消费者之间的矛盾被进一步激化,近来多次发生争抢商品事件,有消费者质疑一些人为代购,有人为了一桶油开始争论不休。
但所谓,道高一尺魔高一丈,黄牛在利润的驱动下,开始寻求破解之道。
对此,黄牛们并没有绞尽脑汁,而是照搬了在代购山姆时就用过的笨方法:扩大队伍,雇佣更多人使用多个会员账号进行购买,所以现在会看到有人在自助收银台通过多个账号进行结账。
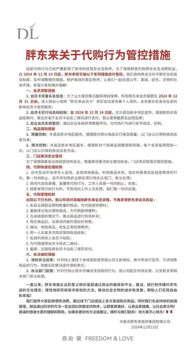
对此,12月14日凌晨,胖东来再次加大了对代购行为管控措施,包括会员需完善会员卡实名信息和实行动态码结账,许昌及新乡地区超市、烟酒柜对部分商品实行商品限量,对个别商品调整限购周期,每个会员每周限购一次,以门店公示限购商品信息为准。
●图源:胖东来
胖东来表示,后台会员系统对代购行为实施账号锁定、控制。店内及店外安排专人巡场,发现哄抢商品、利用商品牟利、加价转售等行为将第一时间制止,不听劝阻者将反馈至行政执法部门。
商场内发现录播、直播等代购行为,工作人员第一时间制止、劝离。出现为代购提供便利等行为的会员账号将被解除资格。
不得不说,此番的管控措施十分严格,限购+会员实名+现场巡查的三板斧打下来,确实能有效减少大规模的代购行为。
但,管控真的是当下的最优解吗?
03
“胖东来”太少,才是消费者的痛
对于胖东来被消费者和黄牛挤满的原因,有网友给出了更本质的总结:
还是“胖东来”太少,如果超市都差不多的时候,就不存在这个问题了。
我对此深以为然,有人说代购毁了胖东来和山姆,但我想说,不是代购毁了这两家,而是无良商家毁了一代人,为什么胖东来、山姆可以人山人海,其他超市就是感慨世事艰难、门可罗雀、人心不古呢?
归根结底一方是摸着良心挣钱,一方是昧着良心挣钱。
在零售这种结构简单的行业中,并没有过多的花样与门道,归根结底,就是渠道和良心二字。
商贸型企业核心在采购渠道,你能卖别人没有的东西就是优势,在大家产品都差不多的情况下,在山姆买、在胖东来买、在永辉买、在家门口小卖部买没有任何区别,顶多是在价格差不多的前提,还会考虑路程远近,地理位置等因素。
但胖东来之所以是胖东来、山姆之所以是山姆,就在于它们的产品做到了人无我有,且更有良心,消费者可以放心购买。
在消费者对健康、放心的产品的向往与消费者所能接触的大多数超市质量不靠谱的矛盾下,黄牛的诞生就是必然。
对于这样简单的道理,胖东来和山姆当然门清。表面上胖东来选择管控黄牛,但于东来也明白,这不是长久之法。
真正是破局之道,在于改变零售行业的环境,这也是于东来近两年一直在做的:调改、赋能步步高和永辉等超市。
在12月14日,胖东来创始人于东来在社交平台发文称,企业调改其实就两个方面:
一、给予管理人员及员工的收入他们愿意投入这份工作;
二、产品质量和价格包括售后保障顾客放心安全满意。
●图源:抖音@胖东来于东来
虽然此前于东来曾称要停止帮扶,但历经黄牛之事后,我斗胆猜测于东来终究是不忍中国零售业处于亚健康的现状,依旧会持续对永辉的帮扶。
这样做能扩大胖东来自有产品的生产规模与销售渠道,让更多城市的消费者都能享受到不溢价的东来产品,免受黄牛之痛。而在过去的帮扶案例中,胖东来其实是赚不到什么钱的。
但对于东来来说,假如能通过这种方式将胖东来的幸福观念带给更多的企业与消费者,慢慢改善零售业的病态,无疑会比赚钱跟让他感到快乐。
0人觉得好看
推荐文章
说点什么

热门文章
更多