鲸商(ID:bizwhale)原创
作者 | 胡笃之
刚完成新春开市的“世界超市”义乌,忙碌的快节奏重新回来了,与春节的喜庆氛围相得益彰,在昨晚义乌承办的央视元宵晚会分会场,把《开市大吉》唱向全球。
回顾2026年除夕夜,春晚义乌8分钟的新叙事传遍世界。更令人意外的是,春节期间,一场由义乌商城集团各事业部发起,海外10余个事业部/站点响应的“义乌全球拜年与邀约”,在海外悄然引爆——先是纽约时代广场、迪拜CBD、巴黎商业大街等全球20多个核心商圈的户外大屏,同步滚动着义乌老板娘们的拜年视频;然后又激发了数十位海外网红达人(含百万粉丝网红)自发解读义乌新知,话题曝光量迅速突破千万。
人们惊讶地发现,这座以“鸡毛换糖”起家的小城,早已不是单一的“世界超市”,而是义乌第六代市场(义乌市场6.0)在全球布下一张看不见的贸易网络。
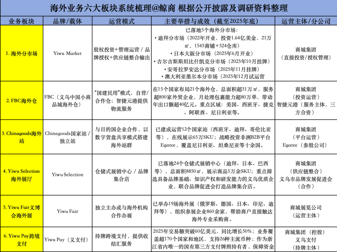
若将这张网络拆解:Chinagoods海外站用数字化货盘连接全球买家;智捷元港织就“两仓一线”的物流履约体系;Yiwu Pay让资金安全合规地跨境流动;而Yiwu Selection海外展厅,则把义乌好货以品牌抱团出海方式,呈现在海外消费者面前。
义乌的主战场是线下批发(2B),遵循的是商贸流通逻辑——信息流、物流、资金流、商流环环相扣。这套生态闭环,正是义乌6.0全球化战略的底色,也是它从“卖产品”到“建生态”的跃迁密码。
更深层藏在海外战略扩张的路径选择里。今天的义乌,正以资本为矛撬动新兴市场——战略投资非洲B2B电商平台Egatee,在尼日利亚、坦桑尼亚等十余国设立运营中心,将数字化触角延伸至这片充满潜力的热土:平台能力输出+本土生态嫁接,才是跨境扩张的最优解。
当科技大厂们都在All in AI,如阿里用通义大模型重构电商、物流、金融的业务逻辑时,义乌商城集团也在数字贸易之路上全力押注AI——全球数贸中心部署"世界义乌"商贸大模型,推出小商AI设计、AI视创等14款工具,甚至与阿里达成AI战略合作,让商户一人就能做多语种内容、生成品牌宣传片。科技路线成为业务盘的第二增长曲线。
整个海外战略,紧扣义乌深耕2B批发的生态逻辑:沿着"交易-物流-支付-交付-场景"的商贸流通链路,构建闭环,沉淀数据,最终形成平台对供应链的反向赋能。当用数字化重构了国内消费,义乌正试图用同一套方法论,重塑全球中小微企业的跨境贸易基础设施。
义乌春晚的“全球拜年”,不过是这套生态能力的一次外显。义乌6.0全球战略布局,时间虽略晚,也有其不小的实际价值,值得探究。
一条被“重构”的出海链路
传统外贸的链条是割裂的。商户在档口卖货,货代在码头拼箱,银行在处理单据,买家在等待到港。每个环节都存在信息孤岛,每个节点都在重复沟通成本。义乌商城集团要做的,是把这些散落的业务,重新串联起来。
这条链路的起点,是Chinagoods海外站的诞生。它不是简单的英文版网站,而是一套“数字货盘共享”机制——将义乌市场“一盘好货”数字化,与目的国企业合作,在西班牙、迪拜、哥伦比亚等12个国家搭建起国家站,在线展示65万SKU的商品。这意味着,一个非洲批发商不用飞十个小时到义乌,就能在本地语言的界面上浏览最新款产品,甚至通过AI数字人客服完成询盘。
更值得一提的是,义乌还在非洲战略投资了B2B电商平台Egatee,这家平台已在尼日利亚、坦桑尼亚等十余国设立运营中心,正在将义乌的数字化触角延伸至这片充满潜力的热土。
但仅仅把货“晒”到网上远远不够。近年来的贸易摩擦给义乌商家上了深刻一课:鸡蛋不能放在同一个篮子里,必须多渠道布局,才能应对复杂国际环境带来的风险。
2025年5月20日,义乌中国小商品城在开启全球数贸中心市场开放日的同时,Chinagoods邀请了全球17家头部电商平台,共同发起“全球数贸中心电商引力加速计划”。
包括亚马逊、淘宝天猫、TikTok、Shein、Walmart、百度、京东跨境、腾讯智慧零售、小红书、Mercadolibre等平台齐聚义乌,与600多家市场商户面对面,以“聚势义乌 共擎未来”为主题,开启数字贸易全渠道生态体系建设的新篇章。活动累计吸引20多万人次线上线下关注,在义乌掀起一股数字电商热潮。
为义乌商家整合全渠道出海的意义非同寻常。正如义乌中国小商品城大数据公司总经理周健在开场时所言:“当亚马逊的算法精准触达全球消费者,TikTok的流量生态激发消费热潮,Shein的柔性供应链赋能中国制造;当淘宝天猫、腾讯、百度的本土洞察与Shopee、Walmart等平台的国际化布局相互碰撞,Egatee、Mercadolibre成为连接中国与非洲、拉丁美洲、俄罗斯的重要桥梁——我们可以清晰地看到,义乌的电商模式是无尽的,贸易游戏是无边的,商机未来是无限的。”这番话让在场的经营户热血沸腾。
宇帆饰品老板娘范艳香的经历印证了这一点。“过去我们做海外贸易靠传统渠道等客户来找,现在必须用AI和跨境电商平台主动把我们的产品和IP打出去,抢占市场先机!”她现场展示了她的“数字货架”——通过AI工具,产品图片自动适配了欧美、东南亚等不同市场的审美风格,产品介绍的短视频也能一键生成多国语言版本。
而这些渠道整合、AI工具带来的订单落地后,真正的物理履约能力就成了关键。智捷元港的出现,正是为了解决从义乌档口到海外买家之间的物理鸿沟。这家由商城集团、中远海运物流、普洛斯和陆海联动基金共同组建的平台,把国际物流拆解为头程、到港、海外仓、尾程四段,自己主攻国内仓和海外仓两端的“两仓一线”建设。它的创新在于“集约化”——义乌有2700家小散货代,年出运量200万TEU,但需求极度分散,导致商户处于船司多级分销体系末端,成本高、服务差。智捷元港把海量小订单拼成整柜,用规模向船司争取舱位和价格,让商户的手机上能实时看到货物从义乌仓到洛杉矶仓的全轨迹。目前平台已运营24万方义乌枢纽仓,海外布局31万方,2025年出运量超17万TEU,同比增长70%以上。
货物抵达目的港后,FBC海外仓接手最后一棒。这个以“义乌中国小商品城海外仓”为品牌的交付体系,在美国、西班牙、捷克、阿联酋等15个国家布局了21个仓,总面积超31万平方米,月处理包裹能力超80万单。它不只是仓储空间,更是海外履行的神经末梢——当一件商品从FBC洛杉矶仓发出,送往亚马逊配送中心或本地零售商货架时,这条链路才算真正闭合。商城集团探索的“国建民用”模式正在发挥作用:以集团在海外购置或租赁仓库为主要拓展方式,以智捷元港为主要服务主体,聚合优质跨境物流资源,为中小商户提供“头程+尾程”全链路物流服务。
而串联起这一切的关键,是义支付。2022年,小商品城收购快捷通支付,拿下互联网支付牌照,升级推出义支付,此后又获批跨境人民币业务备案资格。目前,义支付已与全球400多家银行达成合作,支持26种主流币种收款,服务范围覆盖170多个国家和地区,2025年1至9月跨境支付业务交易额突破270亿元人民币。它的诞生解决了义乌商户最痛的“冻卡”问题——过去通过地下钱庄收款,账户随时可能被冻结。义支付依托合规风控体系,上线以来未发生一笔风险争议资金。更重要的是,它与智捷元港、Chinagoods的配合,让商户在平台上的交易,都变成可视化的数字资产。
当货物备齐、物流通畅、支付无忧,剩下的问题是如何卖出溢价、卖得更久。Yiwu Selection海外展厅承担起品牌化的使命。它以“仓储式展销中心”和“品牌集合店”两种形态,在迪拜、日本、巴西等24个国家落地,展示面积超8800平方米,陈列5万余SKU。2026年1月,Yiwu Selection安哥拉展厅在罗安达新时代商贸中心正式揭牌,创新采用“前厅后仓”模式:前端展厅提供实地看样、洽谈下单的沉浸式体验,后端联动智捷元港数字化供应链平台及安哥拉海外仓、物流园等配套设施,打通“展示-下单-仓储-配送”全流程闭环,彻底破解传统跨境贸易“看样难、交货慢、成本高”的痛点。
而Yiwu Fair义博会海外展则扮演着“开路先锋”的角色。商城展览公司组织企业赴俄罗斯、德国、日本、印尼、迪拜等国家办展,已举办19场,组织企业860余家。2025年巴基斯坦国际消费品博览会上,30家义乌企业组团亮相,意向订单超6000万元,现场成交近900万元。义乌市乐炫文具有限公司老板娘难掩喜悦:“展会现场我陆续接到几个意向订单,其中有两家客户已爽快地支付了定金,一回去我就立刻安排发货。”采购商们同样满载而归,来自巴基斯坦本地连锁超市的采购负责人哈立德说:“义乌企业带来的产品非常符合市场潮流,无论是设计还是价格都很有竞争力。”
从Chinagoods的线上引流,到智捷元港的干线运输,到FBC海外仓的末端交付,到义支付的资金回笼,再到Yiwu Selection和义博会的品牌曝光——这条链路不再是线性的、割裂的,而是一个循环往复的生态闭环。每一个环节的数据都在沉淀,每一次交易都在为下一轮优化提供燃料。
但这套闭环的价值,最终要靠商户的亲身体验来验证。我们的目光也需要从系统转向那些真实的使用者。
从宏大的系统叙事转向微观的个体故事,我们才能真正看清:这些平台究竟有没有解决那些最具体、最扎手的难题?
黄向海的故事,恰好可以回答这个问题。
作为温州人,黄向海在义乌做了近二十年电工产品出口,客户遍布非洲、中东、东南亚。2020年,他的银行卡被冻结了两次。原因很常见:客户资金通过非正规渠道入境,银行风控系统一刀切。处理冻卡的过程让他心力交瘁——跑银行、写说明、等解冻,生意停摆,信誉受损。
“冻卡的问题应该是发生在我这边大概在2020年左右,我印象比较深刻的。因为原来收款这一块做得不是很好的时候,很多客户的钱可能没有那么正规的途径进来,这样就造成了有冻卡的问题。我这边比较严重的时候是冻了两次。”回忆起那段经历,他仍心有余悸。
2023年,他的货代推荐了义支付。起初只是尝试,用着用着成了主力。现在他每季度通过义支付走账100万到150万美元,占总流水的一半以上。
他最看重的是“便捷”——散货出口时,有时拿不出完整提单,传统银行对公账户审核严格,义支付对义乌业态更了解,入账灵活、到账快。“我可能没有提单,没有什么很正规的这种报关。那么义支付这边呢,它的收款相对来说它没有要求那么高。相对来说义支付呢,它比较能故障啊什么会比较便捷一点。收汇、结汇、付款这几个方面都比较方便。”费率也划算,早期小额千四,现在美元进账免手续费,达到流水还有补贴。
但他也提出了一个真实的需求:希望美元能直接转出。他在接触的另一家平台XTransfer支持美元账户间转账,而义支付目前只能结汇成人民币再支付。对有美元留存需求的商户,这是个不便之处。这个细节恰恰说明,商户已经从“解决冻卡”的生存需求,进化到“优化资金效率”的发展需求。
解决了资金回笼的难题,商户们开始把目光投向更远的战场,即如何让产品被更多人看到、卖出更好的价格。在海途饰品老板娘孟涛那里,我们看到了另一种进化。她在义乌一区经营节日派对用品,2008年从江苏来义乌,做过外贸公司,2013年下场开店。她的线上意识觉醒得很早,疫情那年第一时间入驻Temu和SHEIN,成为最早一批做全托管的商户。现在这两大平台占她线上营收的70%,整体线上业务(含跨境电商和社媒)已占到生意盘子的40%。
对于Chinagoods海外站,她已经用了好几年。她积极使用小商品AI、数字人等功能,把产品图片转成视频,在TikTok、Facebook、Instagram上分发,让内容创作效率大幅提升,同时把流量引到独立站和私域。今年前两个月,系统性做视频引流的效果显现,成交约50万元。她总结出一套“社媒种草+独立站转化+私域沉淀”的三级漏斗模式,在义乌传统商户中算是相当前沿的实践。也可以看出,在义乌全球数贸中心,数字化正在渗透到贸易的毛细血管。
然而,光有订单还不够,货物能否准时、低成本地送到客户手中,是决定生意能否持续的另一个关键。胜利之星集团是较早与智捷元港合作的公司之一,该公司除了自主生产制造,绝大部分商品通过OEM代加工,超10万个SKU的背后,连着国内4000多家制造商,产品远销近190多个国家及地区。
执行副总裁傅昆良回忆起曾经的遭遇:“以前,通过第三方货代公司,经常会遇到各种问题。比如说,曾经出现过一整条货柜不知去向的情况,跟单员在经过查询后发现,竟然被弃新加坡港一个多月,这种情况真要命。”现在,他们绝大多数的货柜都通过智捷元港平台发出,货物动态全程可追溯,再也不用担心货柜“人间蒸发”。
在义乌经营日用百货的商户刘先生算过一笔账:“我们发往南非的卫浴订单,按照20英尺标准集装箱,整柜成本为6500美元,但如果货物不到10立方米,折合整柜成本约7500美元,运费贵了15%左右。我的产品毛利本来就只有20%~30%,高昂的物流成本直接吞噬了近半利润。”智捷元港的集约化模式正在改变这一困境。通过将海量零散订单集中为稳定箱量,平台获得与头部船公司的长期合约与舱位保障,平均降低物流成本达18.4%。
浙江凯迅国际物流有限公司执行总经理李成飞也对合作感受深刻:“大树底下好乘凉。”目前,该公司服务客户几千家,出口地集中在南美、非洲、中东等地,每个月通过智捷元港出口的集装箱货柜约600~700个。
更有意思的是,在物流、支付、营销的基础设施逐步完善后,商户们开始追求更高阶的跃迁——建立自己的品牌,掌握定价权。
品牌的落地需要真实的交易来验证。在巴基斯坦展会现场,乐炫文具老板娘的笑容被镜头定格。她在展会现场接到几个意向订单,有两家客户当场付了定金。诗美逸化妆用品的孙总则惊叹于现场人潮——既有专程赶来的老朋友,也有对新产品感兴趣的新客户。采购商哈立德来自巴基斯坦本地连锁超市,他说:“义乌企业带来的产品非常符合市场潮流,无论是设计还是价格都很有竞争力。”
这些瞬间拼凑出平台的真正价值:它不是在造一个神话,而是在降低每一个普通商户出海的门槛。过去,一个义乌档口老板要想把货卖到巴基斯坦,得自己找货代、找翻译、找渠道、担心收款风险。现在,这些环节被平台拆解、标准化、工具化。智捷元港的集约化物流让商户物流成本降低18.4%,义支付的合规收款让商户告别冻卡焦虑,Chinagoods的AI工具让商户一个人就能做多语种内容。
从卖货到品牌——数字化重塑义乌全球角色
如果说解决痛点是义乌国际商贸城的“今天”,那么帮助商户建立品牌、掌握定价权,则是平台的“明天”。这需要的不仅是工具,更是一套能孵化品牌的生态系统。
义支付的角色正在从“支付工具”升级为“金融基建”。2025年上半年,义支付跨境收款金额超25亿美元,同比增长47%;利润总额超4000万人民币,同比增长超50%。
更关键的是,上线以来所有交易未发生一笔风险争议资金——这意味着商户可以放心把更大体量的资金放在这个通道上。当资金流沉淀下来,基于真实贸易数据的供应链金融就有了可能。未来,一个商户在义支付上的收款记录,可能成为他获得低息贷款的依据,这是传统银行无法提供的便利。
在义乌全球数贸中心,数字化正在渗透到贸易的毛细血管。这个第六代市场部署了万兆光网和跨境数据传输专线,推出14款AI工具——小商AI设计、小商AI视创、AI视频翻译等,专门为商户解决“设计难、营销难、出海难”。
一家潮玩店的店长倪文娜说:“‘世界义乌’商贸大模型能帮我们把握市场趋势,‘小商AI名片’解决了和不同国家客户沟通的难题。”在全球数贸中心已入驻的商户中,拥有自主品牌或经营IP产品的占比57%。这个数字本身就在说明,打造自有品牌已经逐步成为义乌商家的共识。
博燃教育的陈松青经历了从同质化竞争走向品牌塑造的转型之路。“起初,我们的产品和其他玩具厂商差别不大。后来我们意识到这样行不通,必须拿出真正具有核心竞争力的东西。”十年前,公司转向儿童教育领域,走上自主研发道路,现在产品出口到“一带一路”国家和欧美市场。
这种品牌意识的觉醒,在Yiwu Selection海外展厅的实践中得到回应。在巴布亚新几内亚的义乌好货品牌出海集合店开业时,人流如织。店内汇集了近90个品牌的商品,每个品牌都附有厂家名片。何犁红说,过去中小企业想品牌出海,面临认证难、渠道窄、成本高等困难。现在通过集合店“抱团出海”,风险被有效分摊。不久前,义乌文化用品行业协会组织近70家文具企业赴泰国,拿下过亿元意向订单。
这种抱团不是简单拼盘,而是基于数据洞察的精准匹配。何犁红分析肯尼亚和南非市场时说:“把这两个市场做下来,整个非洲54个国家都能搞定。”这种战略眼光背后,是平台积累的各国消费偏好数据、渠道信息和合规要求。商户不需要自己去摸索尼日利亚的商标注册流程、肯尼亚的清关政策,这些已经被平台拆解成标准化的服务模块。
义博会海外展则提供了品牌曝光的规模化场景。2025年巴基斯坦展上,义乌展团携万余款特色展品亮相,采购商超3万人次,义乌展团接洽意向客户3000余位。哈立德那样的本地采购商,通过一次展会就能接触几十家义乌供应商,大大降低了匹配成本。
从Chinagoods的AI内容生成,到Yiwu Selection的线下展示,到义博会的集中曝光,再到义支付的资金回笼——这些环节形成一个完整的品牌孵化闭环。一个商户想推出一款新产品,可以先在Chinagoods上用AI生成多语言展示素材,通过海外站测试市场反应;有询单后,可以通过智捷元港发小批量试单,货物进入FBC海外仓后快速配送;如果市场反馈好,可以申请进入Yiwu Selection展厅,接触更多本地批发商;表现优异的,可以跟随义博会海外展团集中亮相,获取更大订单。整个过程的数据沉淀下来,又成为义支付评估商户信用、提供金融服务的依据。
这套生态的独特之处在于,它不是把商户推出去“单打独斗”,而是为他们搭建了一个可以借力的平台。郑映鹏是义乌市顶利文具有限公司执行董事,他回忆自己早期出海的经历:“以前自己出去找市场,签证、当地对接、商标注册……每个环节都得‘单打独斗’,没少吃亏。当地代理商也不信任我们,怕我们来抢市场。”现在加入协会抱团出海,他感叹:“协会有‘保姆式’服务,我们只要带着产品专心谈判就行。”那趟行程,他的企业获得了500万元订单。
这种转变背后,是义乌从“卖货”到“卖品牌”的跃迁。过去义乌的竞争力在于“性价比”——同样的东西,义乌更便宜。但现在,随着Temu、SHEIN等平台的崛起,“极致性价比”已经成为红海。义乌要守住自己的位置,必须往上走——做原创、做品牌、做服务。而品牌出海的本质,不是把商标印在包装上,而是建立起与海外消费者的信任关系。这种信任需要时间积累,也需要系统支撑。
从1982年的第一代马路市场,到今天的第六代全球数贸中心,义乌用四十多年完成了市场的六次迁址、十三次扩建。每一次迭代都是对上一代的颠覆,但核心逻辑没变:让商贸变得更简单。只不过,现在“难”的定义变了。过去难在信息不对称、渠道不通畅,现在难在合规、品牌、数字化能力。义乌商贸城的这套海外业务布局,本质上是在回答一个问题:当中国制造走向全球价值链上游,谁来为中小微企业铺路?
答案或许就藏在那些数字里:24万方国内仓、31万方海外仓、65万SKU在线展示、超40亿美元跨境支付、服务800家外贸企业、带动年出口超40亿元。每一个数字背后都是真实的需求和真实的解决。这套系统还在进化——义乌出海产业基金已经签约,总规模10亿元,重点投资跨境出海优质资源。这意味着,平台不只是服务商户,还在培育整个生态。
从春晚的全球热捧到数贸中心的繁忙开市,义乌正以生态闭环重构全球贸易。从Chinagoods到智捷元港,从yiwupay到Yiwu Selection,再到注资Egatee与全力All in AI,义乌6.0战略将商贸链路全要素数字化、智能化。
义乌正以生态之力,助推中小微企业从“卖全球”跃升至“品牌全球化”,在世界舞台中央书写中国商贸的新范式。
0人觉得好看
推荐文章
说点什么

热门文章
更多